WARNING:
JavaScript is turned OFF. None of the links on this concept map will
work until it is reactivated.
If you need help turning JavaScript On, click here.
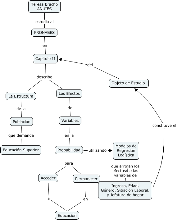
Este Cmap, tiene información relacionada con: MCEvaliacion de Becas A2 Demanda, Modelos de Regresión Logística que arrojan los efectosd e las variables de Ingreso, Edad, Género, Sitiación Laboral, y Jefatura de hogar, Probabilidad para Permanecer, Ingreso, Edad, Género, Sitiación Laboral, y Jefatura de hogar constituye el Objeto de Estudio, Capítulo II describe La Estructura, Acceder a Educación, Teresa Bracho ANUIES estudia al PRONABES, Capítulo II describe Los Efectos, Objeto de Estudio del Capítulo II, Probabilidad utilizando Modelos de Regresión Logística, Población que demanda Educación Superior, La Estructura de la Población, Los Efectos de Variables, Permanecer en Educación, Probabilidad para Acceder, Variables en la Probabilidad, PRONABES en Capítulo II