WARNING:
JavaScript is turned OFF. None of the links on this concept map will
work until it is reactivated.
If you need help turning JavaScript On, click here.
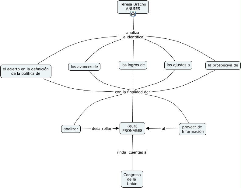
Este Cmap, tiene información relacionada con: MCEvaluación de Becas, los avances de con la finalidad de: proveer de Información, los avances de con la finalidad de: analizar, Teresa Bracho ANUIES analiza e identifica los avances de, Teresa Bracho ANUIES analiza e identifica la prospeciva de, los ajustes a con la finalidad de: analizar, la prospeciva de con la finalidad de: proveer de Información, los logros de con la finalidad de: proveer de Información, la prospeciva de con la finalidad de: (que) PRONABES, los logros de con la finalidad de: (que) PRONABES, Teresa Bracho ANUIES analiza e identifica el acierto en la definición de la política de, el acierto en la definición de la política de con la finalidad de: (que) PRONABES, los ajustes a con la finalidad de: proveer de Información, los avances de con la finalidad de: (que) PRONABES, el acierto en la definición de la política de con la finalidad de: analizar, Teresa Bracho ANUIES analiza e identifica los logros de, analizar desarrollar (que) PRONABES, los ajustes a con la finalidad de: (que) PRONABES, (que) PRONABES rinda cuentas al Congreso de la Unión, el acierto en la definición de la política de con la finalidad de: proveer de Información, Teresa Bracho ANUIES analiza e identifica los ajustes a