WARNING:
JavaScript is turned OFF. None of the links on this concept map will
work until it is reactivated.
If you need help turning JavaScript On, click here.
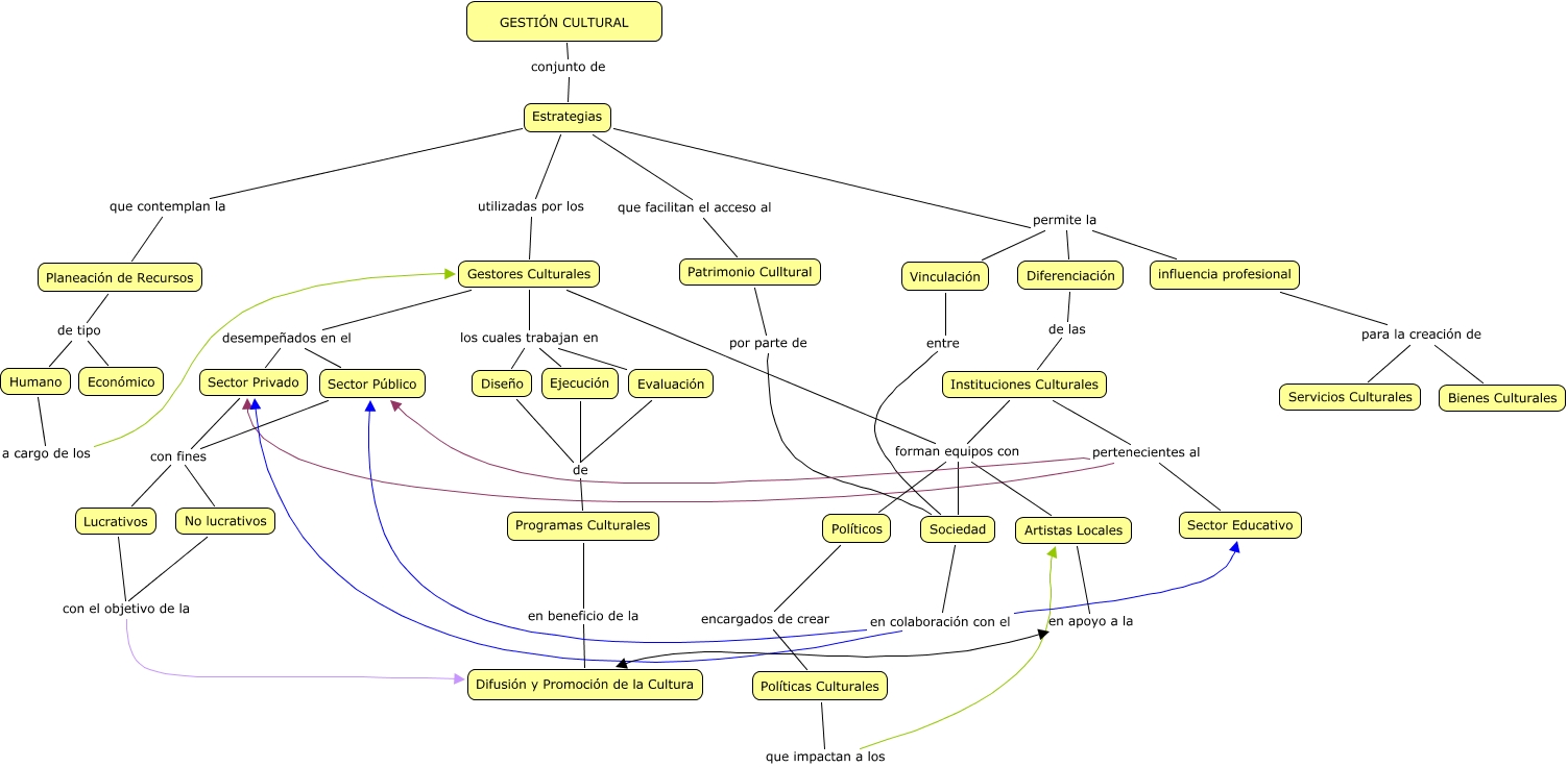
Este Cmap, tiene información relacionada con: Gestión Cultural, Estrategias permite la Diferenciación, Sector Público con fines No lucrativos, Estrategias que facilitan el acceso al Patrimonio Culltural, Políticas Culturales que impactan a los Artistas Locales, Vinculación entre Sociedad, Humano a cargo de los Gestores Culturales, Gestores Culturales los cuales trabajan en Diseño, Sociedad en colaboración con el Sector Privado, Gestores Culturales desempeñados en el Sector Privado, Patrimonio Culltural por parte de Sociedad, Estrategias utilizadas por los Gestores Culturales, Ejecución de Programas Culturales, Estrategias que contemplan la Planeación de Recursos, No lucrativos con el objetivo de la Difusión y Promoción de la Cultura, Gestores Culturales forman equipos con Artistas Locales, Sector Público con fines Lucrativos, Planeación de Recursos de tipo Económico, influencia profesional para la creación de Bienes Culturales, Estrategias permite la Vinculación, GESTIÓN CULTURAL conjunto de Estrategias