WARNING:
JavaScript is turned OFF. None of the links on this concept map will
work until it is reactivated.
If you need help turning JavaScript On, click here.
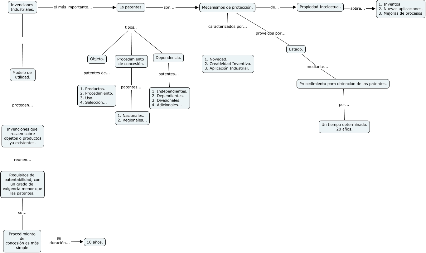
Este Cmap, tiene información relacionada con: Escenari 6 i 7, Mecanismos de protección. caracterizados por... 1. Novedad. 2. Creatividad Inventiva. 3. Aplicación Industrial., Mecanismos de protección. proveídos por... Estado., Invenciones Industriales. Modelo de utilidad., Modelo de utilidad. protegen... Invenciones que recaen sobre objetos o productos ya existentes., Procedimiento de concesión es más simple su duración... 10 años., Objeto. patentes de... 1. Productos. 2. Procedimiento. 3. Uso. 4. Selección..., Invenciones Industriales. el más importante... La patentes., Invenciones que recaen sobre objetos o productos ya existentes. reunen... Requisitos de patentabilidad, con un grado de exigencia menor que las patentes., La patentes. tipos.. Objeto., Estado. mediante... Procedimiento para obtención de las patentes., La patentes. son... Mecanismos de protección., Requisitos de patentabilidad, con un grado de exigencia menor que las patentes. su... Procedimiento de concesión es más simple, Procedimiento de concesión. patentes... 1. Nacionales. 2. Regionales..., Procedimiento para obtención de las patentes. por... Un tiempo determinado. 20 años., La patentes. tipos.. Procedimiento de concesión., Dependencia. patentes... 1. Independientes. 2. Dependientes. 3. Divisionales. 4. Adicionales..., Propiedad Intelectual. sobre... 1. Inventos 2. Nuevas aplicaciones. 3. Mejoras de procesos, Mecanismos de protección. de... Propiedad Intelectual., La patentes. tipos.. Dependencia.