WARNING:
JavaScript is turned OFF. None of the links on this concept map will
work until it is reactivated.
If you need help turning JavaScript On, click here.
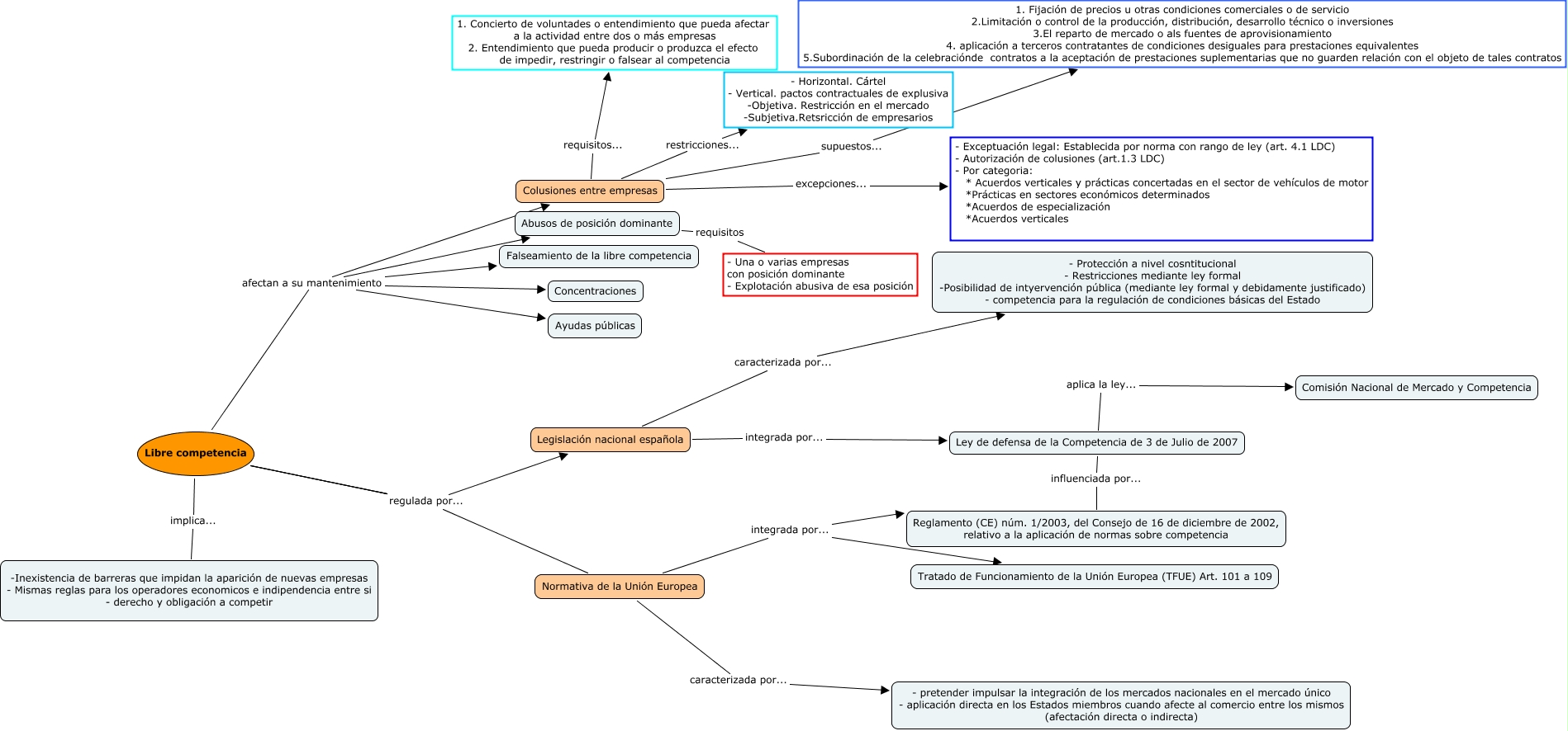
Este Cmap, tiene información relacionada con: Mapa conceptual Escenario 4 corrección, Abusos de posición dominante requisitos - Una o varias empresas con posición dominante - Explotación abusiva de esa posición, Colusiones entre empresas supuestos... 1. Fijación de precios u otras condiciones comerciales o de servicio 2.Limitación o control de la producción, distribución, desarrollo técnico o inversiones 3.El reparto de mercado o als fuentes de aprovisionamiento 4. aplicación a terceros contratantes de condiciones desiguales para prestaciones equivalentes 5.Subordinación de la celebraciónde contratos a la aceptación de prestaciones suplementarias que no guarden relación con el objeto de tales contratos, Libre competencia afectan a su mantenimiento Concentraciones, Libre competencia implica... -Inexistencia de barreras que impidan la aparición de nuevas empresas - Mismas reglas para los operadores economicos e indipendencia entre si - derecho y obligación a competir, Legislación nacional española integrada por... Ley de defensa de la Competencia de 3 de Julio de 2007, Normativa de la Unión Europea integrada por... Reglamento (CE) núm. 1/2003, del Consejo de 16 de diciembre de 2002, relativo a la aplicación de normas sobre competencia, Colusiones entre empresas restricciones... - Horizontal. Cártel - Vertical. pactos contractuales de explusiva -Objetiva. Restricción en el mercado -Subjetiva.Retsricción de empresarios, Colusiones entre empresas excepciones... - Exceptuación legal: Establecida por norma con rango de ley (art. 4.1 LDC) - Autorización de colusiones (art.1.3 LDC) - Por categoria: * Acuerdos verticales y prácticas concertadas en el sector de vehículos de motor *Prácticas en sectores económicos determinados *Acuerdos de especialización *Acuerdos verticales, Colusiones entre empresas requisitos... 1. Concierto de voluntades o entendimiento que pueda afectar a la actividad entre dos o más empresas 2. Entendimiento que pueda producir o produzca el efecto de impedir, restringir o falsear al competencia, Normativa de la Unión Europea caracterizada por... - pretender impulsar la integración de los mercados nacionales en el mercado único - aplicación directa en los Estados miembros cuando afecte al comercio entre los mismos (afectación directa o indirecta), Libre competencia regulada por... Normativa de la Unión Europea, Ley de defensa de la Competencia de 3 de Julio de 2007 influenciada por... Reglamento (CE) núm. 1/2003, del Consejo de 16 de diciembre de 2002, relativo a la aplicación de normas sobre competencia, Libre competencia regulada por... Legislación nacional española, Libre competencia afectan a su mantenimiento Abusos de posición dominante, Ley de defensa de la Competencia de 3 de Julio de 2007 aplica la ley... Comisión Nacional de Mercado y Competencia, Libre competencia afectan a su mantenimiento Falseamiento de la libre competencia, Libre competencia afectan a su mantenimiento Ayudas públicas, Libre competencia regulada por... Legislación nacional española, Normativa de la Unión Europea integrada por... Tratado de Funcionamiento de la Unión Europea (TFUE) Art. 101 a 109, Legislación nacional española caracterizada por... - Protección a nivel cosntitucional - Restricciones mediante ley formal -Posibilidad de intyervención pública (mediante ley formal y debidamente justificado) - competencia para la regulación de condiciones básicas del Estado