WARNING:
JavaScript is turned OFF. None of the links on this concept map will
work until it is reactivated.
If you need help turning JavaScript On, click here.
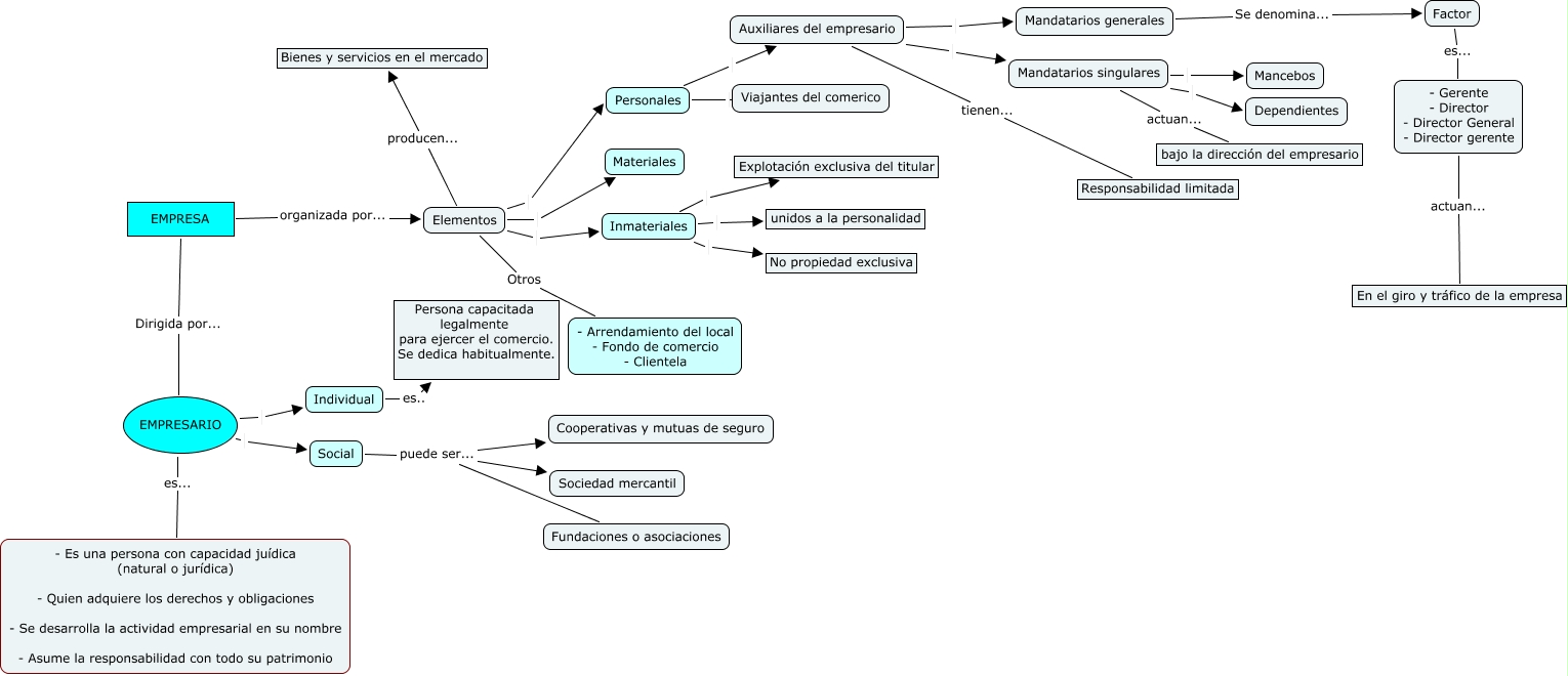
Este Cmap, tiene información relacionada con: Mapa conceptual Espenario 1 corrección, - Gerente - Director - Director General - Director gerente actuan... En el giro y tráfico de la empresa, EMPRESARIO es... - Es una persona con capacidad juídica (natural o jurídica) - Quien adquiere los derechos y obligaciones - Se desarrolla la actividad empresarial en su nombre - Asume la responsabilidad con todo su patrimonio, Elementos Personales, EMPRESA Dirigida por... EMPRESARIO, Social puede ser... Cooperativas y mutuas de seguro, EMPRESARIO Social, Mandatarios generales Se denomina... Factor, Mandatarios singulares actuan... bajo la dirección del empresario, Elementos Materiales, Mandatarios singulares Mancebos, Social puede ser... Fundaciones o asociaciones, Elementos producen... Bienes y servicios en el mercado, Auxiliares del empresario tienen... Responsabilidad limitada, Auxiliares del empresario Mandatarios singulares, Individual es.. Persona capacitada legalmente para ejercer el comercio. Se dedica habitualmente., EMPRESARIO Individual, EMPRESA organizada por... Elementos, Elementos Otros - Arrendamiento del local - Fondo de comercio - Clientela, Personales Viajantes del comerico, Social puede ser... Sociedad mercantil