WARNING:
JavaScript is turned OFF. None of the links on this concept map will
work until it is reactivated.
If you need help turning JavaScript On, click here.
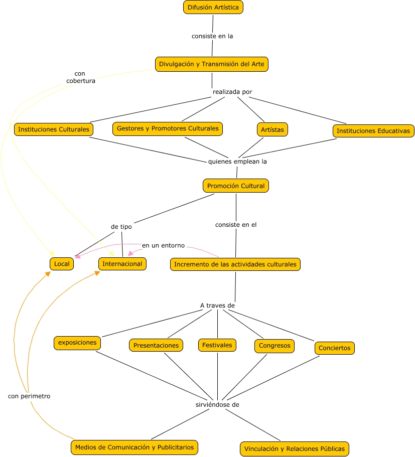
Este Cmap, tiene información relacionada con: 2 B Difusión de Obras de Arte, Instituciones Educativas quienes emplean la Promoción Cultural, Difusión Artística consiste en la Divulgación y Transmisión del Arte, Promoción Cultural de tipo Internacional, Instituciones Culturales quienes emplean la Promoción Cultural, Incremento de las actividades culturales A traves de Presentaciones, Divulgación y Transmisión del Arte realizada por Instituciones Culturales, Incremento de las actividades culturales en un entorno Local, Festivales sirviéndose de Medios de Comunicación y Publicitarios, Congresos sirviéndose de Vinculación y Relaciones Públicas, Divulgación y Transmisión del Arte realizada por Gestores y Promotores Culturales, Congresos sirviéndose de Medios de Comunicación y Publicitarios, Promoción Cultural consiste en el Incremento de las actividades culturales, Conciertos sirviéndose de Medios de Comunicación y Publicitarios, Divulgación y Transmisión del Arte realizada por Artístas, Divulgación y Transmisión del Arte realizada por Instituciones Educativas, Incremento de las actividades culturales en un entorno Internacional, Presentaciones sirviéndose de Vinculación y Relaciones Públicas, Presentaciones sirviéndose de Medios de Comunicación y Publicitarios, Festivales sirviéndose de Vinculación y Relaciones Públicas, Gestores y Promotores Culturales quienes emplean la Promoción Cultural