WARNING:
JavaScript is turned OFF. None of the links on this concept map will
work until it is reactivated.
If you need help turning JavaScript On, click here.
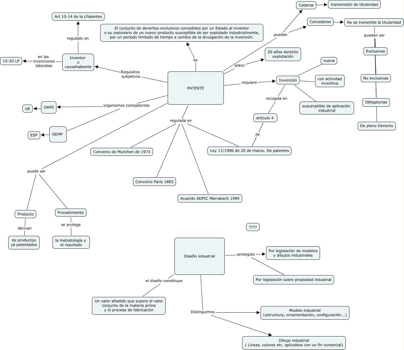
Este Cmap, tiene información relacionada con: ROBAFAVES + PERDRE EL TREN, Inventor o causahabiente regulado en Art 10-14 de la LPatentes, PATENTE regulada en Convenio París 1883, Diseño industrial protegido Por legislación de modelos y dibujos industriales, No se transmite la titularidad pueden ser No exclusivas, OEMP ???? ESP, Invención ???? suscenptible de aplicación industrial, Diseño industrial Distinguimos Dibujo industrial ( Líneas, colores etc. aplicables con un fin comercial), Procedimiento se protege la metodología y el resultado, PATENTE organismos competentes OAMI, Cederse ???? transmisión de titularidad, PATENTE puede ser Procedimiento, PATENTE Requisitos subjetivos Inventor o causahabiente, Producto derivan de productos ya patentados, No se transmite la titularidad pueden ser Exclusivas, PATENTE requiere Invención, Diseño industrial Distinguimos Modelo industrial (estructura, ornamentación, configuración...), artículo 4 de Ley 11/1986 de 20 de marzo, De patentes, PATENTE pueden Concederse, Diseño industrial el diseño constituye Un valor añadido que supere el valor conjunto de la materia prima y el proceso de fabricación, PATENTE puede ser Producto