WARNING:
JavaScript is turned OFF. None of the links on this concept map will
work until it is reactivated.
If you need help turning JavaScript On, click here.
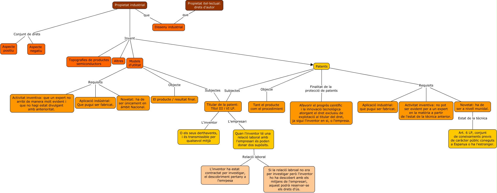
This Concept Map, created with IHMC CmapTools, has information related to: Patents, Models d'utlitat Requisits Novetat: ha de ser únicament en ámbit Nacional., Novetat: ha de ser a nivell munidal. Estat de la tècnica Art. 6 LP, conjunt de coneixaments previs de caràcter públic coneguts a Espanya o ha l'estranger., Propietat industrial Conjunt de drets Aspecte negatiu, Patents Requisits Novetat: ha de ser a nivell munidal., Patents Requisits Activitat inventiva: no pot ser evident per a un expert en la matèria a partir de l'estat de la tècnica anterior., Propietat industrial Invent Patents, Models d'utlitat Subjectes Titular de la patent: Títol III i VI LP., Propietat industrial que Disseny industrial, Propietat itel·lectual: drets d'autor que Disseny industrial, Models d'utlitat Objecte El producte / resultat final., Titular de la patent: Títol III i VI LP. L'inventor O els seus derthavents, i és transmissible per qualsevol mitjà, Quan l'inventor té una relació laboral amb l'empresari és poden donar dos supósits. Relació laboral Si la relació labroal no era per investigar però l'inventor ho ha descobert amb els mitjans de l'empresari, aquest podrà reservar-se els drets d'ús., Quan l'inventor té una relació laboral amb l'empresari és poden donar dos supósits. Relació laboral L'inventor ha estat contractat per investigar, el descobriment pertany a l'emrpesa, Patents Subjectes Titular de la patent: Títol III i VI LP., Propietat industrial Conjunt de drets Aspecte positiu, Models d'utlitat Requisits Activitat inventiva: que un expert no arribi de manera molt evident i que no hagi estat divulgant amb anterioritat., Patents Requisits Aplicació industrial: que pugui ser fabricat., Models d'utlitat Requisits Aplicació indústrial: Que pugui ser fabricat., Patents Finalitat de la protecció de patents Afavorir el progrés ceintífic i la innovació tecnológica atorgant el dret exclusiu de explotació al titular del dret, ja sigui l'inventor en si, o l'empresa., Propietat industrial Invent Altres