WARNING:
JavaScript is turned OFF. None of the links on this concept map will
work until it is reactivated.
If you need help turning JavaScript On, click here.
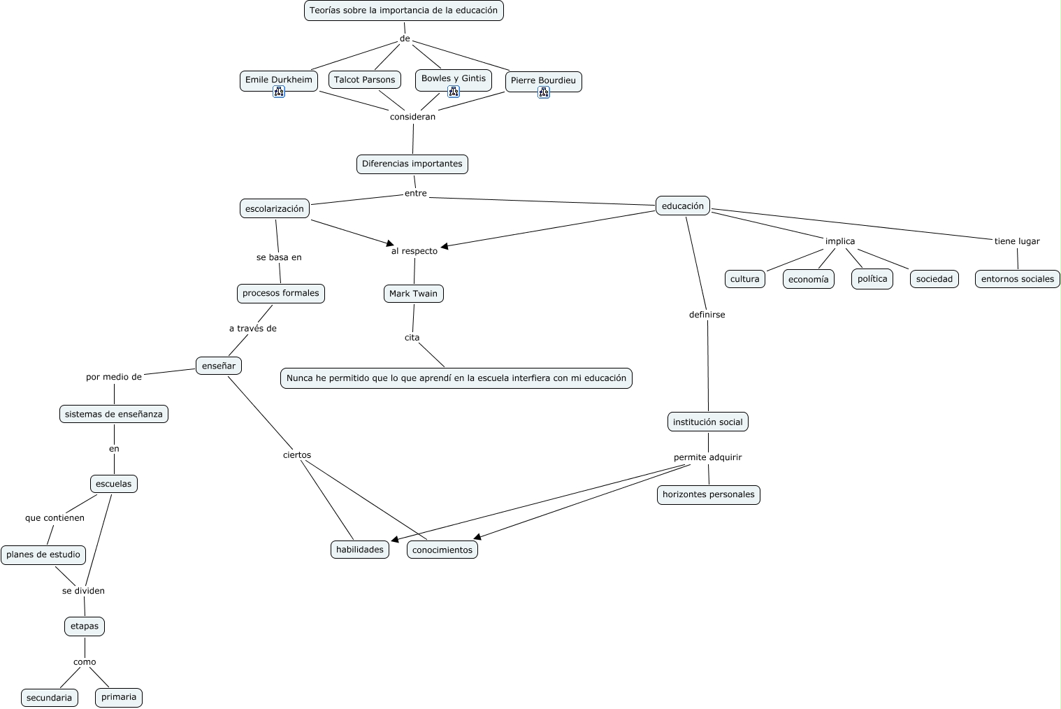
Este Cmap, tiene información relacionada con: 7Teorias sobre la importancia educacion, Talcot Parsons consideran Diferencias importantes, educación tiene lugar entornos sociales, etapas como secundaria, institución social permite adquirir habilidades, Bowles y Gintis consideran Diferencias importantes, educación entre escolarización, enseñar ciertos habilidades, escuelas se dividen etapas, Mark Twain cita Nunca he permitido que lo que aprendí en la escuela interfiera con mi educación, Diferencias importantes entre escolarización, educación al respecto Mark Twain, escuelas que contienen planes de estudio, educación implica cultura, escolarización se basa en procesos formales, sistemas de enseñanza en escuelas, Teorías sobre la importancia de la educación de Pierre Bourdieu, educación implica economía, etapas como primaria, procesos formales a través de enseñar, Emile Durkheim consideran Diferencias importantes