WARNING:
JavaScript is turned OFF. None of the links on this concept map will
work until it is reactivated.
If you need help turning JavaScript On, click here.
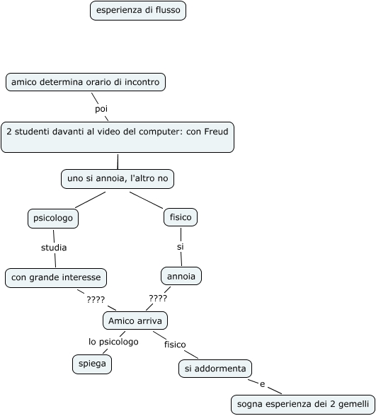
Questa Cmap, creata con IHMC CmapTools, contiene informazioni relative a: Esp flusso, si addormenta e sogna esperienza dei 2 gemelli, psicologo studia con grande interesse, amico determina orario di incontro poi 2 studenti davanti al video del computer: con Freud, 2 studenti davanti al video del computer: con Freud ???? psicologo, Amico arriva lo psicologo spiega, 2 studenti davanti al video del computer: con Freud ???? fisico, Amico arriva fisico si addormenta, fisico si annoia, con grande interesse ???? Amico arriva, annoia ???? Amico arriva