WARNING:
JavaScript is turned OFF. None of the links on this concept map will
work until it is reactivated.
If you need help turning JavaScript On, click here.
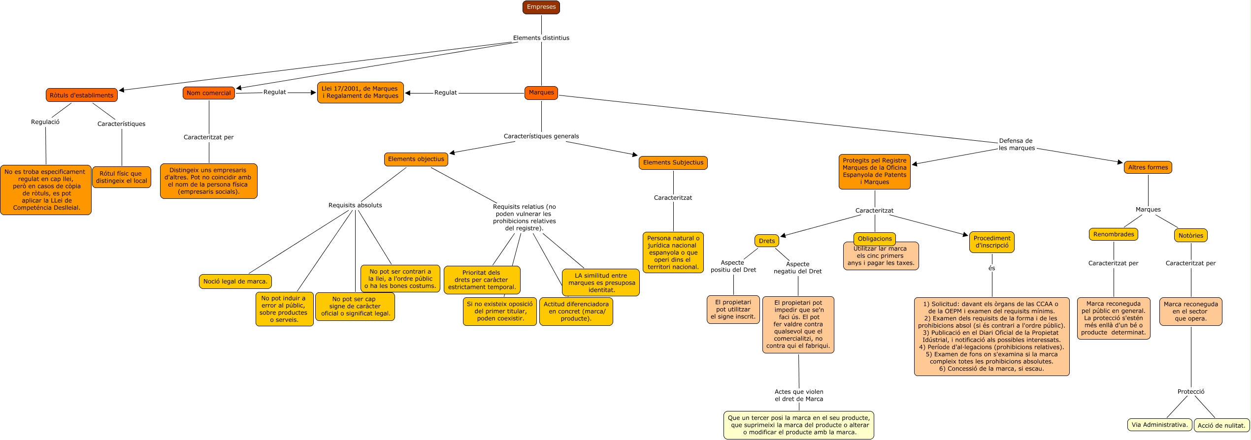
Aquest mapa conceptual conté informació relacionada amb: Marques 1, Procediment d'inscripció és 1) Solicitud: davant els òrgans de las CCAA o de la OEPM i examen del requisits mínims. 2) Examen dels requisits de la forma i de les prohibicions absol (si és contrari a l'ordre públic). 3) Publicació en el Diari Oficial de la Propietat Idústrial, i notificació als possibles interessats. 4) Període d'al·legacions (prohibicions relatives). 5) Examen de fons on s'examina si la marca compleix totes les prohibicions absolutes. 6) Concessió de la marca, si escau., El propietari pot impedir que se'n faci ús. El pot fer valdre contra qualsevol que el comercialitzi, no contra qui el fabriqui. Actes que violen el dret de Marca Que un tercer posi la marca en el seu producte, que suprimeixi la marca del producte o alterar o modificar el producte amb la marca., Empreses Elements distintius Nom comercial, Empreses Elements distintius Ròtuls d'establiments, Marques Característiques generals Elements objectius, Elements objectius Requisits relatius (no poden vulnerar les prohibicions relatives del registre). Actitud diferenciadora en concret (marca/ producte)., Drets Aspecte positiu del Dret El propietari pot utilitzar el signe inscrit., Ròtuls d'establiments Regulació No es troba especificament regulat en cap llei, però en casos de còpia de ròtuls, es pot aplicar la LLei de Competéncia Deslleial., Altres formes Marques Notòries, Marques Regulat Llei 17/2001, de Marques i Regalament de Marques, Elements objectius Requisits absoluts No pot induir a error al públic, sobre productes o serveis., Marca reconeguda en el sector que opera. Protecció Acció de nulitat., Empreses Elements distintius Marques, Nom comercial Regulat Llei 17/2001, de Marques i Regalament de Marques, Marques Defensa de les marques Altres formes, Marques Característiques generals Elements Subjectius, Nom comercial Caracteritzat per Distingeix uns empresaris d'altres. Pot no coincidir amb el nom de la persona física (empresaris socials)., Ròtuls d'establiments Característiques Rótul físic que distingeix el local, Elements objectius Requisits absoluts No pot ser cap signe de caràcter oficial o significat legal., Altres formes Marques Renombrades