WARNING:
JavaScript is turned OFF. None of the links on this concept map will
work until it is reactivated.
If you need help turning JavaScript On, click here.
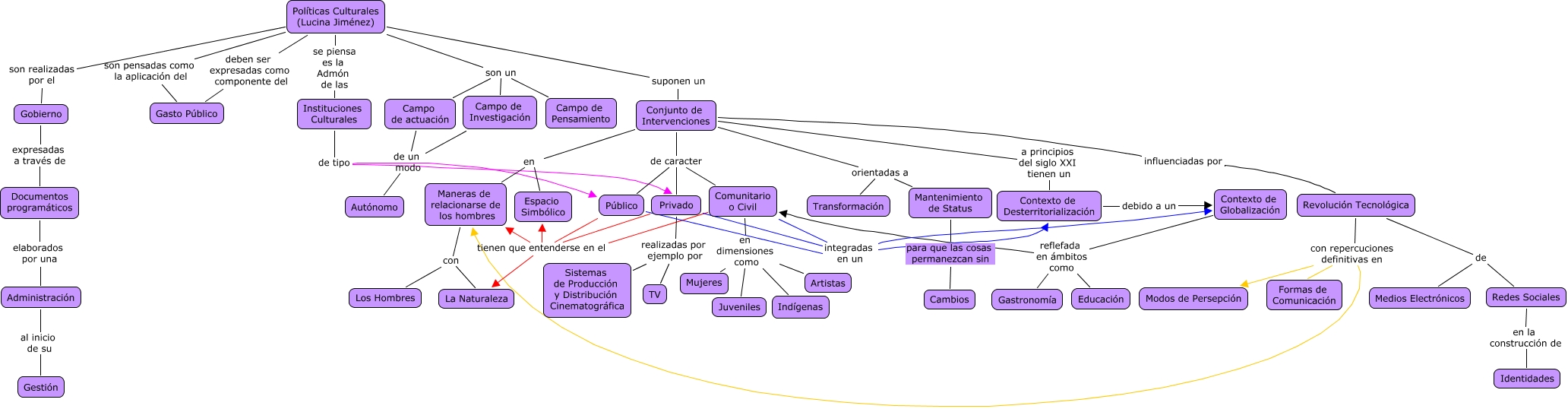
Este Cmap, tiene información relacionada con: Políticas Culturales, Público tienen que entenderse en el Espacio Simbólico, Público integradas en un Contexto de Desterritorialización, Conjunto de Intervenciones de caracter Público, Contexto de Globalización reflefada en ámbitos como Educación, Comunitario o Civil tienen que entenderse en el Espacio Simbólico, Revolución Tecnológica con repercuciones definitivas en Maneras de relacionarse de los hombres, Comunitario o Civil en dimensiones como Juveniles, Redes Sociales en la construcción de Identidades, Mantenimiento de Status para que las cosas permanezcan sin Cambios, Maneras de relacionarse de los hombres con Los Hombres, Contexto de Globalización reflefada en ámbitos como Comunitario o Civil, Comunitario o Civil en dimensiones como Mujeres, Público integradas en un Contexto de Globalización, Maneras de relacionarse de los hombres con La Naturaleza, Revolución Tecnológica de Redes Sociales, Privado tienen que entenderse en el Espacio Simbólico, Conjunto de Intervenciones en Espacio Simbólico, Revolución Tecnológica de Medios Electrónicos, Políticas Culturales (Lucina Jiménez) deben ser expresadas como componente del Gasto Público, Conjunto de Intervenciones en Maneras de relacionarse de los hombres