WARNING:
JavaScript is turned OFF. None of the links on this concept map will
work until it is reactivated.
If you need help turning JavaScript On, click here.
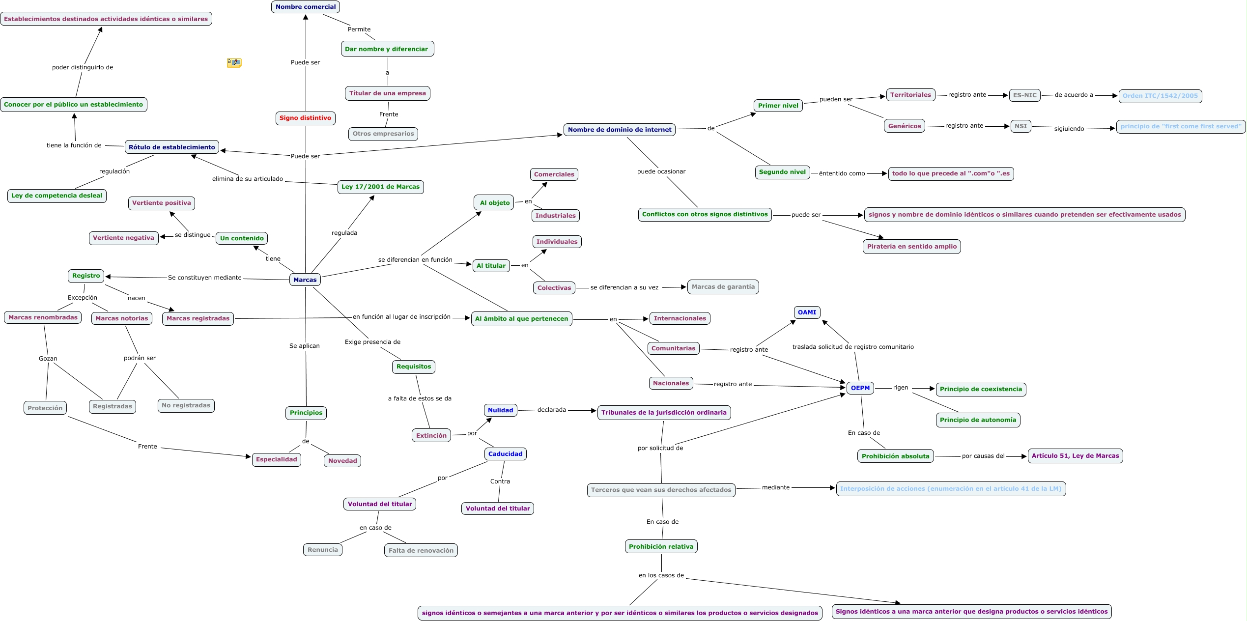
Este Cmap, tiene información relacionada con: mapa conceptual-marcas, Comunitarias registro ante OAMI, NSI sigiuiendo principio de "first come first served", Títular de una empresa Frente Otros empresarios, Dar nombre y diferenciar a Títular de una empresa, Prohibición absoluta por causas del Artículo 51, Ley de Marcas, Signo distintivo Puede ser Rótulo de establecimiento, Nacionales registro ante OEPM, Al objeto en Industriales, Marcas tiene Un contenido, Marcas Se aplican Principios, Marcas Exige presencia de Requisitos, Caducidad por Voluntad del titular, Al titular en Individuales, Conflictos con otros signos distintivos puede ser Piratería en sentido amplio, Voluntad del titular en caso de Falta de renovación, Un contenido se distingue Vertiente negativa, Al ámbito al que pertenecen en Comunitarias, Un contenido se distingue Vertiente positiva, Extinción por Nulidad, Tribunales de la jurisdicción ordinaria por solicitud de OEPM