WARNING:
JavaScript is turned OFF. None of the links on this concept map will
work until it is reactivated.
If you need help turning JavaScript On, click here.
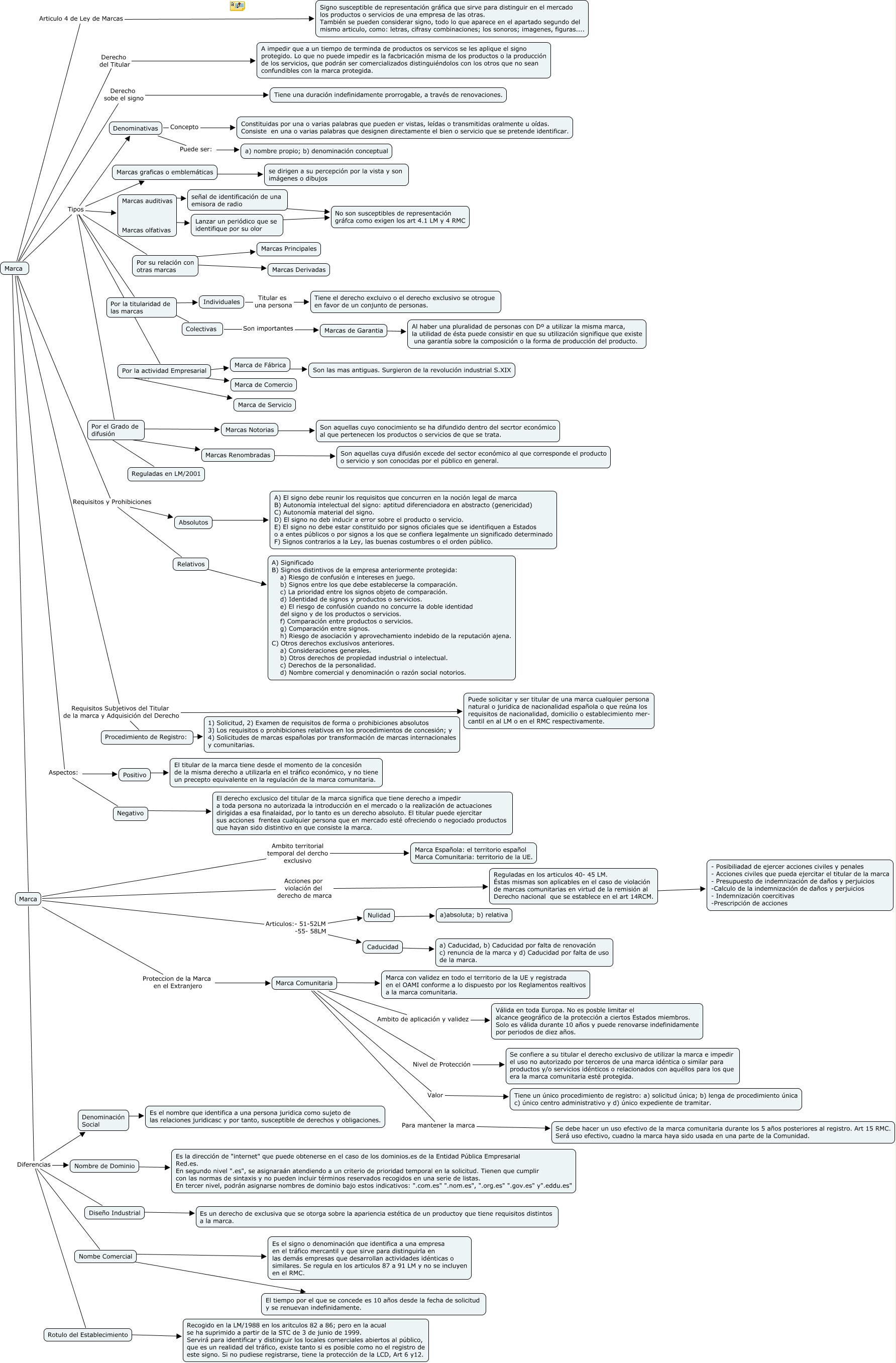
Este Cmap, tiene información relacionada con: Cas 8, Marca Acciones por violación del derecho de marca Reguladas en los articulos 40- 45 LM. Éstas mismas son aplicables en el caso de violación de marcas comunitarias en virtud de la remisión al Derecho nacional que se establece en el art 14RCM., Marcas graficas o emblemáticas ???? se dirigen a su percepción por la vista y son imágenes o dibujos, Positivo ???? El titular de la marca tiene desde el momento de la concesión de la misma derecho a utilizarla en el tráfico económico, y no tiene un precepto equivalente en la regulación de la marca comunitaria., Absolutos ???? A) El signo debe reunir los requisitos que concurren en la noción legal de marca B) Autonomía intelectual del signo: aptitud diferenciadora en abstracto (genericidad) C) Autonomía material del signo. D) El signo no deb inducir a error sobre el producto o servicio. E) El signo no debe estar constituido por signos oficiales que se identifiquen a Estados o a entes públicos o por signos a los que se confiera legalmente un significado determinado F) Signos contrarios a la Ley, las buenas costumbres o el orden público., Relativos ???? A) Significado B) Signos distintivos de la empresa anteriormente protegida: a) Riesgo de confusión e intereses en juego. b) Signos entre los que debe establecerse la comparación. c) La prioridad entre los signos objeto de comparación. d) Identidad de signos y productos o servicios. e) El riesgo de confusión cuando no concurre la doble identidad del signo y de los productos o servicios. f) Comparación entre productos o servicios. g) Comparación entre signos. h) Riesgo de asociación y aprovechamiento indebido de la reputación ajena. C) Otros derechos exclusivos anteriores. a) Consideraciones generales. b) Otros derechos de propiedad industrial o intelectual. c) Derechos de la personalidad. d) Nombre comercial y denominación o razón social notorios., Marca Tipos Por su relación con otras marcas, Marca ???? Marca, Denominativas Puede ser: a) nombre propio; b) denominación conceptual, Marca Articulos:- 51-52LM -55- 58LM Nulidad, Individuales Titular es una persona Tiene el derecho excluivo o el derecho exclusivo se otrogue en favor de un conjunto de personas., Marca Aspectos: Negativo, Rotulo del Establecimiento ???? Recogido en la LM/1988 en los aritculos 82 a 86; pero en la acual se ha suprimido a partir de la STC de 3 de junio de 1999. Servirá para identificar y distinguir los locales comerciales abiertos al público, que es un realidad del tráfico, existe tanto si es posible como no el registro de este signo. Si no pudiese registrarse, tiene la protección de la LCD, Art 6 y12., Por el Grado de difusión ???? Marcas Notorias, Marca Requisitos Subjetivos del Titular de la marca y Adquisición del Derecho Puede solicitar y ser titular de una marca cualquier persona natural o juridica de nacionalidad española o que reúna los requisitos de nacionalidad, domicilio o establecimiento mer- cantil en al LM o en el RMC respectivamente., Marca Comunitaria ???? Marca con validez en todo el territorio de la UE y registrada en el OAMI conforme a lo dispuesto por los Reglamentos realtivos a la marca comunitaria., Por su relación con otras marcas ???? Marcas Principales, Colectivas Son importantes Marcas de Garantia, Marcas auditivas Marcas olfativas ???? Lanzar un periódico que se identifique por su olor, Marca Tipos Marcas auditivas Marcas olfativas, Marcas de Garantia ???? Al haber una pluralidad de personas con Dº a utilizar la misma marca, la utilidad de ésta puede consistir en que su utilización signifique que existe una garantía sobre la composición o la forma de producción del producto.