WARNING:
JavaScript is turned OFF. None of the links on this concept map will
work until it is reactivated.
If you need help turning JavaScript On, click here.
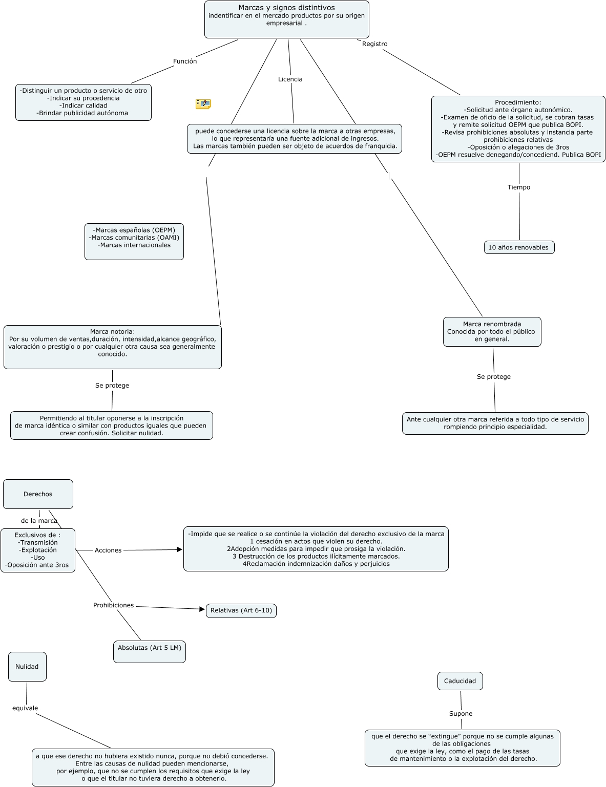
Este Cmap, tiene información relacionada con: marcas, Marcas y signos distintivos indentificar en el mercado productos por su origen empresarial . Función -Distinguir un producto o servicio de otro -Indicar su procedencia -Indicar calidad -Brindar publicidad autónoma, Marca renombrada Conocida por todo el público en general. Se protege Ante cualquier otra marca referida a todo tipo de servicio rompiendo principio especialidad., Procedimiento: -Solicitud ante órgano autonómico. -Examen de oficio de la solicitud, se cobran tasas y remite solicitud OEPM que publica BOPI. -Revisa prohibiciones absolutas y instancia parte prohibiciones relativas -Oposición o alegaciones de 3ros -OEPM resuelve denegando/concediend. Publica BOPI Tiempo 10 años renovables, Derechos Prohibiciones Absolutas (Art 5 LM), Nulidad equivale a que ese derecho no hubiera existido nunca, porque no debió concederse. Entre las causas de nulidad pueden mencionarse, por ejemplo, que no se cumplen los requisitos que exige la ley o que el titular no tuviera derecho a obtenerlo., Caducidad Supone que el derecho se “extingue” porque no se cumple algunas de las obligaciones que exige la ley, como el pago de las tasas de mantenimiento o la explotación del derecho., Marcas y signos distintivos indentificar en el mercado productos por su origen empresarial . Registro Procedimiento: -Solicitud ante órgano autonómico. -Examen de oficio de la solicitud, se cobran tasas y remite solicitud OEPM que publica BOPI. -Revisa prohibiciones absolutas y instancia parte prohibiciones relativas -Oposición o alegaciones de 3ros -OEPM resuelve denegando/concediend. Publica BOPI, Exclusivos de : -Transmisión -Explotación -Uso -Oposición ante 3ros Acciones -Impide que se realice o se continúe la violación del derecho exclusivo de la marca 1 cesación en actos que violen su derecho. 2Adopción medidas para impedir que prosiga la violación. 3 Destrucción de los productos ilícitamente marcados. 4Reclamación indemnización daños y perjuicios, Marca notoria: Por su volumen de ventas,duración, intensidad,alcance geográfico, valoración o prestigio o por cualquier otra causa sea generalmente conocido. Se protege Permitiendo al titular oponerse a la inscripción de marca idéntica o similar con productos iguales que pueden crear confusión. Solicitar nulidad., Derechos de la marca Exclusivos de : -Transmisión -Explotación -Uso -Oposición ante 3ros, Marcas y signos distintivos indentificar en el mercado productos por su origen empresarial . Marca notoria: Por su volumen de ventas,duración, intensidad,alcance geográfico, valoración o prestigio o por cualquier otra causa sea generalmente conocido., Marcas y signos distintivos indentificar en el mercado productos por su origen empresarial . Licencia puede concederse una licencia sobre la marca a otras empresas, lo que representaría una fuente adicional de ingresos. Las marcas también pueden ser objeto de acuerdos de franquicia., Marcas y signos distintivos indentificar en el mercado productos por su origen empresarial . Marca renombrada Conocida por todo el público en general., Derechos Prohibiciones Relativas (Art 6-10)