WARNING:
JavaScript is turned OFF. None of the links on this concept map will
work until it is reactivated.
If you need help turning JavaScript On, click here.
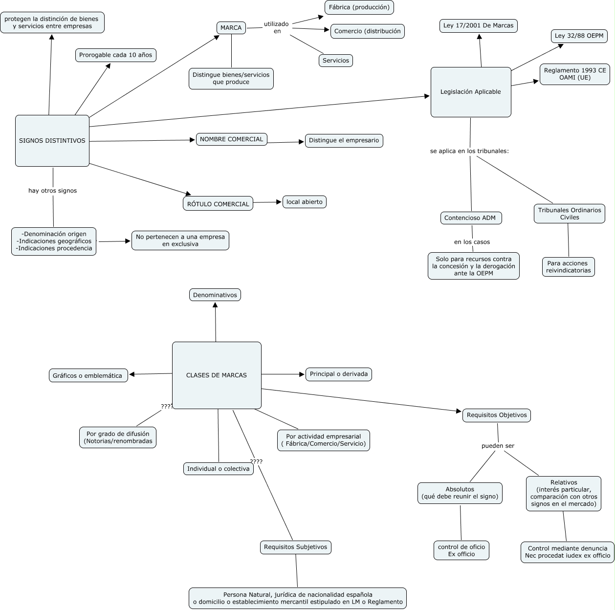
Este Cmap, tiene información relacionada con: Escenari CEDO,SEDÓ, CLASES DE MARCAS ???? Requisitos Objetivos, CLASES DE MARCAS ???? Individual o colectiva, SIGNOS DISTINTIVOS hay otros signos -Denominación origen -Indicaciones geográficos -Indicaciones procedencia, CLASES DE MARCAS ???? Requisitos Subjetivos, -Denominación origen -Indicaciones geográficos -Indicaciones procedencia ???? No pertenecen a una empresa en exclusiva, Legislación Aplicable se aplica en los tribunales: Tribunales Ordinarios Civiles, CLASES DE MARCAS ???? Por actividad empresarial ( Fábrica/Comercio/Servicio), SIGNOS DISTINTIVOS ???? NOMBRE COMERCIAL, Legislación Aplicable ???? Ley 17/2001 De Marcas, SIGNOS DISTINTIVOS ???? Legislación Aplicable, Legislación Aplicable ???? Reglamento 1993 CE OAMI (UE), SIGNOS DISTINTIVOS ???? Prorogable cada 10 años, Legislación Aplicable ???? Ley 32/88 OEPM, Legislación Aplicable se aplica en los tribunales: Contencioso ADM, Relativos (interés particular, comparación con otros signos en el mercado) ???? Control mediante denuncia Nec procedat iudex ex officio, SIGNOS DISTINTIVOS ???? RÓTULO COMERCIAL, Requisitos Objetivos pueden ser Absolutos (qué debe reunir el signo), SIGNOS DISTINTIVOS ???? MARCA, MARCA ???? Distingue bienes/servicios que produce, Contencioso ADM en los casos Solo para recursos contra la concesión y la derogación ante la OEPM