WARNING:
JavaScript is turned OFF. None of the links on this concept map will
work until it is reactivated.
If you need help turning JavaScript On, click here.
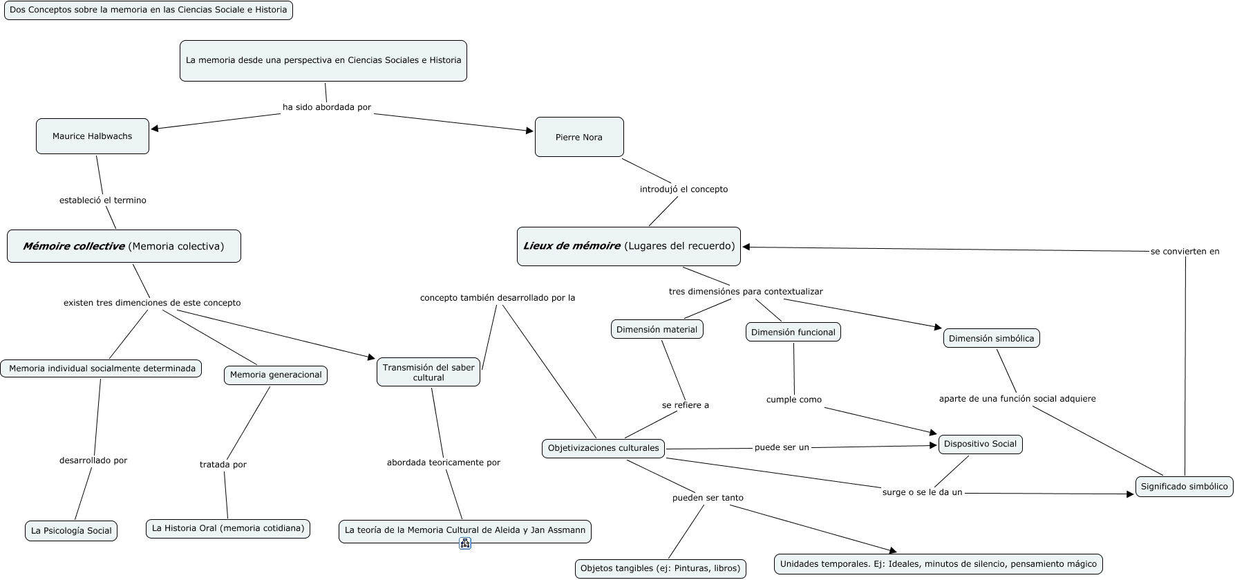
Este Cmap, tiene información relacionada con: 3.Memoria en las Ciencias Sociales, La memoria desde una perspectiva en Ciencias Sociales e Historia ha sido abordada por Pierre Nora, Lieux de mémoire (Lugares del recuerdo) tres dimensiónes para contextualizar Dimensión funcional, Mémoire collective (Memoria colectiva) existen tres dimenciones de este concepto Transmisión del saber cultural, Lieux de mémoire (Lugares del recuerdo) tres dimensiónes para contextualizar Dimensión material, Mémoire collective (Memoria colectiva) existen tres dimenciones de este concepto Memoria generacional, Memoria generacional tratada por La Historia Oral (memoria cotidiana), Dimensión funcional cumple como Dispositivo Social, Memoria individual socialmente determinada desarrollado por La Psicología Social, Objetivizaciones culturales pueden ser tanto Unidades temporales. Ej: Ideales, minutos de silencio, pensamiento mágico, Significado simbólico se convierten en Lieux de mémoire (Lugares del recuerdo), Objetivizaciones culturales concepto también desarrollado por la Transmisión del saber cultural, Maurice Halbwachs estableció el termino Mémoire collective (Memoria colectiva), Pierre Nora introdujó el concepto Lieux de mémoire (Lugares del recuerdo), Dimensión material se refiere a Objetivizaciones culturales, Dispositivo Social surge o se le da un Significado simbólico, Objetivizaciones culturales pueden ser tanto Objetos tangibles (ej: Pinturas, libros), Dimensión simbólica aparte de una función social adquiere Significado simbólico, La memoria desde una perspectiva en Ciencias Sociales e Historia ha sido abordada por Maurice Halbwachs, Transmisión del saber cultural abordada teoricamente por La teoría de la Memoria Cultural de Aleida y Jan Assmann, Objetivizaciones culturales surge o se le da un Significado simbólico