WARNING:
JavaScript is turned OFF. None of the links on this concept map will
work until it is reactivated.
If you need help turning JavaScript On, click here.
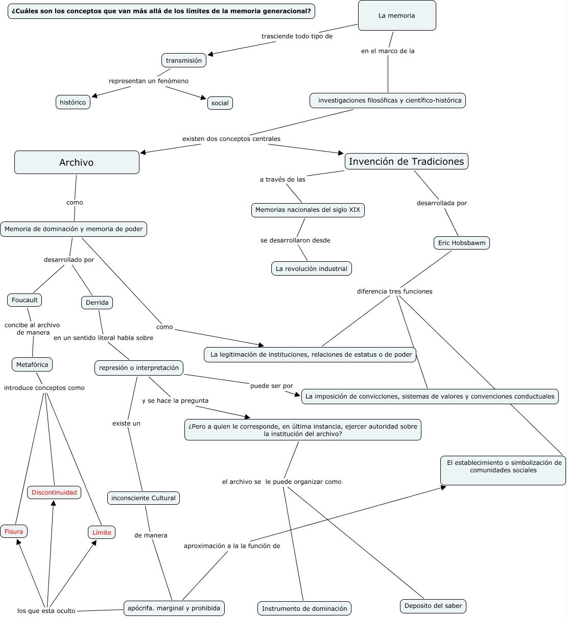
Este Cmap, tiene información relacionada con: 4.Límites de la memoria generacional, ¿Pero a quien le corresponde, en última instancia, ejercer autoridad sobre la institución del archivo? el archivo se le puede organizar como Instrumento de dominación, Memoria de dominación y memoria de poder desarrollado por Foucault, represión o interpretación puede ser por La imposición de convicciones, sistemas de valores y convenciones conductuales, Derrida en un sentido literal habla sobre represión o interpretación, Foucault concibe al archivo de manera Metafórica, Metafórica introduce conceptos como Discontinuidad, transmisión representan un fenómeno social, Memorias nacionales del siglo XIX se desarrollaron desde La revolución industrial, Metafórica introduce conceptos como Fisura, Invención de Tradiciones desarrollada por Eric Hobsbawm, apócrifa. marginal y prohibida aproximación a la la función de El establecimiento o simbolización de comunidades sociales, Archivo como Memoria de dominación y memoria de poder, Memoria de dominación y memoria de poder como La legitimación de instituciones, relaciones de estatus o de poder, investigaciones filosóficas y científico-histórica existen dos conceptos centrales Archivo, Eric Hobsbawm diferencia tres funciones La legitimación de instituciones, relaciones de estatus o de poder, represión o interpretación y se hace la pregunta ¿Pero a quien le corresponde, en última instancia, ejercer autoridad sobre la institución del archivo?, La memoria en el marco de la investigaciones filosóficas y científico-histórica, apócrifa. marginal y prohibida los que esta oculto Límite, inconsciente Cultural de manera apócrifa. marginal y prohibida, Eric Hobsbawm diferencia tres funciones La imposición de convicciones, sistemas de valores y convenciones conductuales