WARNING:
JavaScript is turned OFF. None of the links on this concept map will
work until it is reactivated.
If you need help turning JavaScript On, click here.
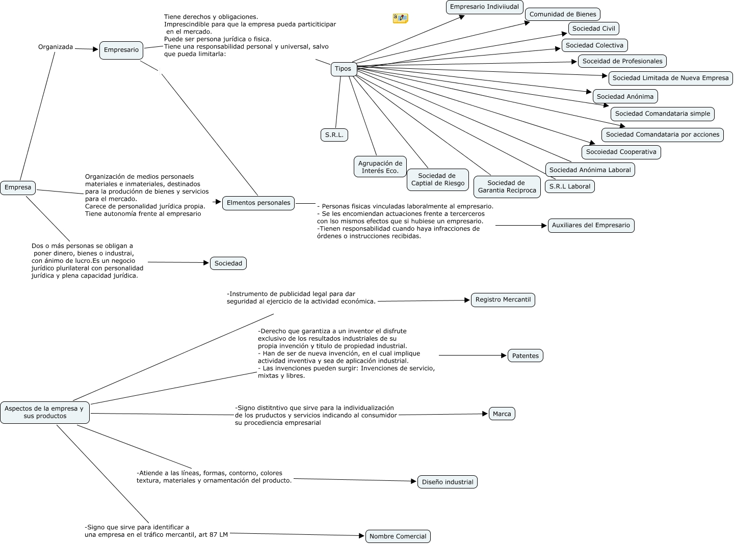
Este Cmap, tiene información relacionada con: Confeccions Reunides, 2, Tipos ???? Sociedad Colectiva, Tipos ???? Agrupación de Interés Eco., Tipos ???? Empresario Indiviiudal, Tipos ???? Sociedad Comandataria por acciones, Aspectos de la empresa y sus productos -Signo que sirve para identificar a una empresa en el tráfico mercantil, art 87 LM Nombre Comercial, Tipos ???? Sociedad Anónima, Tipos ???? Comunidad de Bienes, Tipos ???? Sociedad de Captial de Riesgo, Aspectos de la empresa y sus productos -Signo distitntivo que sirve para la individualización de los pruductos y servicios indicando al consumidor su procediencia empresarial Marca, Tipos ???? Sociedad Anónima Laboral, Tipos ???? Sociedad Limitada de Nueva Empresa, Tipos ???? Sociedad Comandataria simple, Aspectos de la empresa y sus productos -Derecho que garantiza a un inventor el disfrute exclusivo de los resultados industriales de su propia invención y titulo de propiedad industrial. - Han de ser de nueva invención, en el cual implique actividad inventiva y sea de aplicación industrial. - Las invenciones pueden surgir: Invenciones de servicio, mixtas y libres. Patentes, Empresa Organizada Empresario, Tipos ???? Sociedad de Garantia Reciproca, Empresa Organización de medios personaels materiales e inmateriales, destinados para la produciónn de bienes y servicios para el mercado. Carece de personalidad jurídica propia. Tiene autonomía frente al empresario Elmentos personales, Empresario Elmentos personales, Tipos ???? Socoiedad Cooperativa, Tipos ???? Sociedad Civil, Empresa Dos o más personas se obligan a poner dinero, bienes o industrai, con ánimo de lucro.Es un negocio jurídico plurilateral con personalidad jurídica y plena capacidad jurídica. Sociedad