WARNING:
JavaScript is turned OFF. None of the links on this concept map will
work until it is reactivated.
If you need help turning JavaScript On, click here.
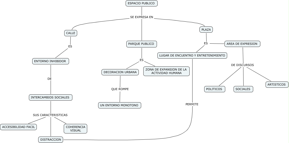
Este Cmap, tiene información relacionada con: ESPACIO PUBLICO, INTERCAMBIOS SOCIALES SUS CARACTERISTICAS ACCESIBILIDAD FACIL, ESPACIO PUBLICO SE EXPRESA EN PARQUE PUBLICO, ENTORNO INHIBIDOR DE INTERCAMBIOS SOCIALES, DECORACION URBANA QUE ROMPE UN ENTORNO MONOTONO, LUGAR DE ENCUENTRO Y ENTRETENIMIENTO PERMITE DISTRACCION, AREA DE EXPRESION DE DISCURSOS SOCIALES, PARQUE PUBLICO ES DECORACION URBANA, AREA DE EXPRESION DE DISCURSOS ARTISTICOS, PLAZA ES AREA DE EXPRESION, CALLE ES ENTORNO INHIBIDOR, ESPACIO PUBLICO SE EXPRESA EN PLAZA, ESPACIO PUBLICO SE EXPRESA EN CALLE, AREA DE EXPRESION DE DISCURSOS POLITICOS, PARQUE PUBLICO ES ZONA DE EXPANSION DE LA ACTIVIDAD HUMANA, INTERCAMBIOS SOCIALES SUS CARACTERISTICAS DISTRACCION, INTERCAMBIOS SOCIALES SUS CARACTERISTICAS COHERENCIA VISUAL, PLAZA ES LUGAR DE ENCUENTRO Y ENTRETENIMIENTO