WARNING:
JavaScript is turned OFF. None of the links on this concept map will
work until it is reactivated.
If you need help turning JavaScript On, click here.
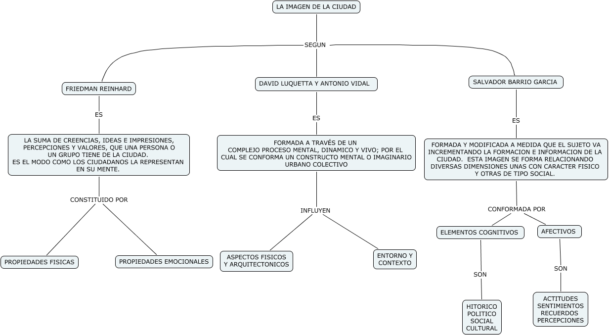
Este Cmap, tiene información relacionada con: FRIEDMAN, LA IMAGEN DE LA CIUDAD SEGUN SALVADOR BARRIO GARCIA, DAVID LUQUETTA Y ANTONIO VIDAL ES FORMADA A TRAVÉS DE UN COMPLEJO PROCESO MENTAL, DINAMICO Y VIVO; POR EL CUAL SE CONFORMA UN CONSTRUCTO MENTAL O IMAGINARIO URBANO COLECTIVO, FORMADA A TRAVÉS DE UN COMPLEJO PROCESO MENTAL, DINAMICO Y VIVO; POR EL CUAL SE CONFORMA UN CONSTRUCTO MENTAL O IMAGINARIO URBANO COLECTIVO INFLUYEN ASPECTOS FISICOS Y ARQUITECTONICOS, FORMADA A TRAVÉS DE UN COMPLEJO PROCESO MENTAL, DINAMICO Y VIVO; POR EL CUAL SE CONFORMA UN CONSTRUCTO MENTAL O IMAGINARIO URBANO COLECTIVO INFLUYEN ENTORNO Y CONTEXTO, FORMADA Y MODIFICADA A MEDIDA QUE EL SUJETO VA INCREMENTANDO LA FORMACION E INFORMACION DE LA CIUDAD. ESTA IMAGEN SE FORMA RELACIONANDO DIVERSAS DIMENSIONES UNAS CON CARACTER FISICO Y OTRAS DE TIPO SOCIAL. CONFORMADA POR ELEMENTOS COGNITIVOS, ELEMENTOS COGNITIVOS SON HITORICO POLITICO SOCIAL CULTURAL, LA SUMA DE CREENCIAS, IDEAS E IMPRESIONES, PERCEPCIONES Y VALORES, QUE UNA PERSONA O UN GRUPO TIENE DE LA CIUDAD. ES EL MODO COMO LOS CIUDADANOS LA REPRESENTAN EN SU MENTE. CONSTITUIDO POR PROPIEDADES FISICAS, LA SUMA DE CREENCIAS, IDEAS E IMPRESIONES, PERCEPCIONES Y VALORES, QUE UNA PERSONA O UN GRUPO TIENE DE LA CIUDAD. ES EL MODO COMO LOS CIUDADANOS LA REPRESENTAN EN SU MENTE. CONSTITUIDO POR PROPIEDADES EMOCIONALES, SALVADOR BARRIO GARCIA ES FORMADA Y MODIFICADA A MEDIDA QUE EL SUJETO VA INCREMENTANDO LA FORMACION E INFORMACION DE LA CIUDAD. ESTA IMAGEN SE FORMA RELACIONANDO DIVERSAS DIMENSIONES UNAS CON CARACTER FISICO Y OTRAS DE TIPO SOCIAL., AFECTIVOS SON ACTITUDES SENTIMIENTOS RECUERDOS PERCEPCIONES, LA IMAGEN DE LA CIUDAD SEGUN FRIEDMAN REINHARD, LA IMAGEN DE LA CIUDAD SEGUN DAVID LUQUETTA Y ANTONIO VIDAL, FRIEDMAN REINHARD ES LA SUMA DE CREENCIAS, IDEAS E IMPRESIONES, PERCEPCIONES Y VALORES, QUE UNA PERSONA O UN GRUPO TIENE DE LA CIUDAD. ES EL MODO COMO LOS CIUDADANOS LA REPRESENTAN EN SU MENTE., FORMADA Y MODIFICADA A MEDIDA QUE EL SUJETO VA INCREMENTANDO LA FORMACION E INFORMACION DE LA CIUDAD. ESTA IMAGEN SE FORMA RELACIONANDO DIVERSAS DIMENSIONES UNAS CON CARACTER FISICO Y OTRAS DE TIPO SOCIAL. CONFORMADA POR AFECTIVOS