WARNING:
JavaScript is turned OFF. None of the links on this concept map will
work until it is reactivated.
If you need help turning JavaScript On, click here.
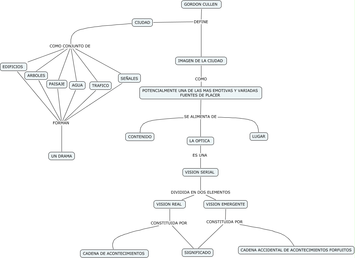
Este Cmap, tiene información relacionada con: GORDON CULLEN, CIUDAD COMO CONJUNTO DE EDIFICIOS, CIUDAD COMO CONJUNTO DE PAISAJE, GORDON CULLEN DEFINE CIUDAD, VISION SERIAL DIVIDIDA EN DOS ELEMENTOS VISION REAL, GORDON CULLEN DEFINE IMAGEN DE LA CIUDAD, POTENCIALMENTE UNA DE LAS MAS EMOTIVAS Y VARIADAS FUENTES DE PLACER SE ALIMENTA DE LA OPTICA, VISION EMERGENTE CONSTITUIDA POR CADENA ACCIDENTAL DE ACONTECIMIENTOS FORFUITOS, CIUDAD COMO CONJUNTO DE ARBOLES, PAISAJE FORMAN UN DRAMA, IMAGEN DE LA CIUDAD COMO POTENCIALMENTE UNA DE LAS MAS EMOTIVAS Y VARIADAS FUENTES DE PLACER, AGUA FORMAN UN DRAMA, POTENCIALMENTE UNA DE LAS MAS EMOTIVAS Y VARIADAS FUENTES DE PLACER SE ALIMENTA DE LUGAR, LA OPTICA ES UNA VISION SERIAL, SEÑALES FORMAN UN DRAMA, TRAFICO FORMAN UN DRAMA, VISION SERIAL DIVIDIDA EN DOS ELEMENTOS VISION EMERGENTE, CIUDAD COMO CONJUNTO DE TRAFICO, EDIFICIOS FORMAN UN DRAMA, VISION EMERGENTE CONSTITUIDA POR SIGNIFICADO, VISION REAL CONSTITUIDA POR CADENA DE ACONTECIMIENTOS