WARNING:
JavaScript is turned OFF. None of the links on this concept map will
work until it is reactivated.
If you need help turning JavaScript On, click here.
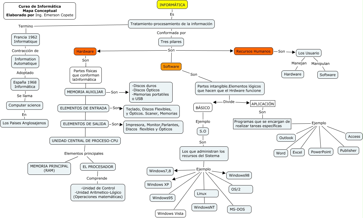
Este Cmap, tiene información relacionada con: LA INFORMATICA, Programas que se encargan de realizar tareas específicas Ejemplo PowerPoint, Los Usuario Manejan Hardware, ELEMENTOS DE SALIDA Son Impresora, Monitor,Parlantes, Discos flexibles y Ópticos, Los que administran los recursos del Sistema Ejemplo WindowsNT, Tres pilares Son Recursos Humanos, Los que administran los recursos del Sistema Ejemplo OS/2, Hardware Son Partes físicas que conforman laInformática, EL PROCESADOR Comprende -Unidad de Control -Unidad Aritmetico-Lógico (Operaciones matemáticas), España 1968 Informática Se llama Computer science, Computer science En Los Paises Anglosajenos, Programas que se encargan de realizar tareas específicas Ejemplo Access, Tres pilares Son Software, UNIDAD CENTRAL DE PROCESO-CPU Elementos principales EL PROCESADOR, Partes intangible.Elementos lógicos que hacen que el Hrdware funcione Divide APLICACIÓN, Recursos Humanos Son Los Usuario, Los que administran los recursos del Sistema Ejemplo Windows95, Francia 1962 Informatique Contracción de Information Automatique, MEMORIA AUXILIAR Son -Discos duros -Discos Ópticos -Memorias portatiles o USB, Tratamiento-procesamiento de la información Conformada por Tres pilares, Los que administran los recursos del Sistema Ejemplo Windows7,8