WARNING:
JavaScript is turned OFF. None of the links on this concept map will
work until it is reactivated.
If you need help turning JavaScript On, click here.
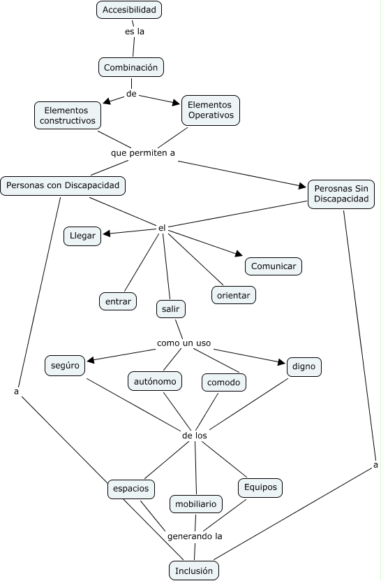
Este Cmap, tiene información relacionada con: Antonio 1, Equipos generando la Inclusión, comodo de los Equipos, Perosnas Sin Discapacidad el Comunicar, Perosnas Sin Discapacidad el Llegar, Personas con Discapacidad el Llegar, Personas con Discapacidad el salir, Elementos constructivos que permiten a Personas con Discapacidad, Perosnas Sin Discapacidad el orientar, Personas con Discapacidad el entrar, Perosnas Sin Discapacidad el salir, digno de los espacios, salir como un uso comodo, segúro de los Equipos, Elementos Operativos que permiten a Personas con Discapacidad, digno de los Equipos, Combinación de Elementos constructivos, espacios generando la Inclusión, digno de los mobiliario, Personas con Discapacidad a Inclusión, Personas con Discapacidad el orientar