WARNING:
JavaScript is turned OFF. None of the links on this concept map will
work until it is reactivated.
If you need help turning JavaScript On, click here.
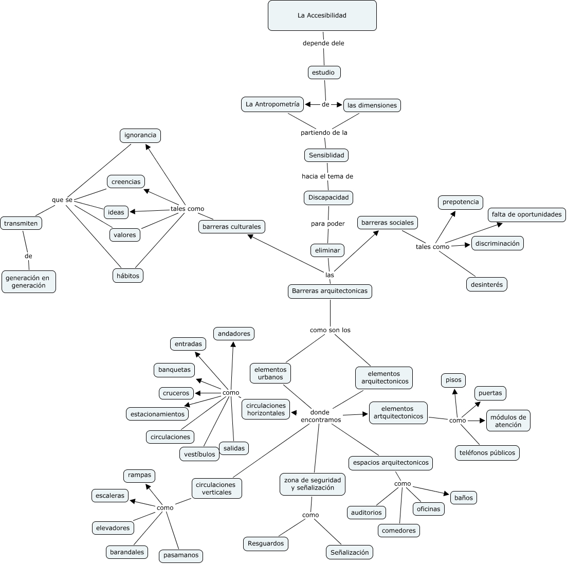
Este Cmap, tiene información relacionada con: Antonio 3, elementos artquitectonicos como módulos de atención, elementos arquitectonicos donde encontramos elementos artquitectonicos, elementos artquitectonicos como teléfonos públicos, barreras culturales tales como creencias, La Antropometría partiendo de la Sensiblidad, ignorancia que se transmiten, Sensiblidad hacia el tema de Discapacidad, espacios arquitectonicos como oficinas, barreras culturales tales como valores, espacios arquitectonicos como auditorios, circulaciones horizontales como andadores, Barreras arquitectonicas como son los elementos urbanos, barreras culturales tales como ignorancia, las dimensiones partiendo de la Sensiblidad, elementos arquitectonicos donde encontramos zona de seguridad y señalización, Barreras arquitectonicas como son los elementos arquitectonicos, circulaciones horizontales como circulaciones, eliminar las barreras sociales, elementos artquitectonicos como puertas, hábitos que se transmiten