WARNING:
JavaScript is turned OFF. None of the links on this concept map will
work until it is reactivated.
If you need help turning JavaScript On, click here.
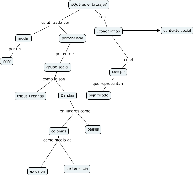
Este Cmap, tiene información relacionada con: tatuaje 1, colonias como medio de pertenencia, grupo social como lo son Bandas, Iconografias forman parte contexto social, pertenencia pra entrar grupo social, Bandas en lugares como colonias, colonias como medio de exlusion, ¿Qué es el tatuaje? son Iconografias, ¿Qué es el tatuaje? es utilizado por moda, Iconografias en el cuerpo, cuerpo que representan significado, Bandas en lugares como paises, moda por un ????, ¿Qué es el tatuaje? es utilizado por pertenencia, grupo social como lo son tribus urbanas