WARNING:
JavaScript is turned OFF. None of the links on this concept map will
work until it is reactivated.
If you need help turning JavaScript On, click here.
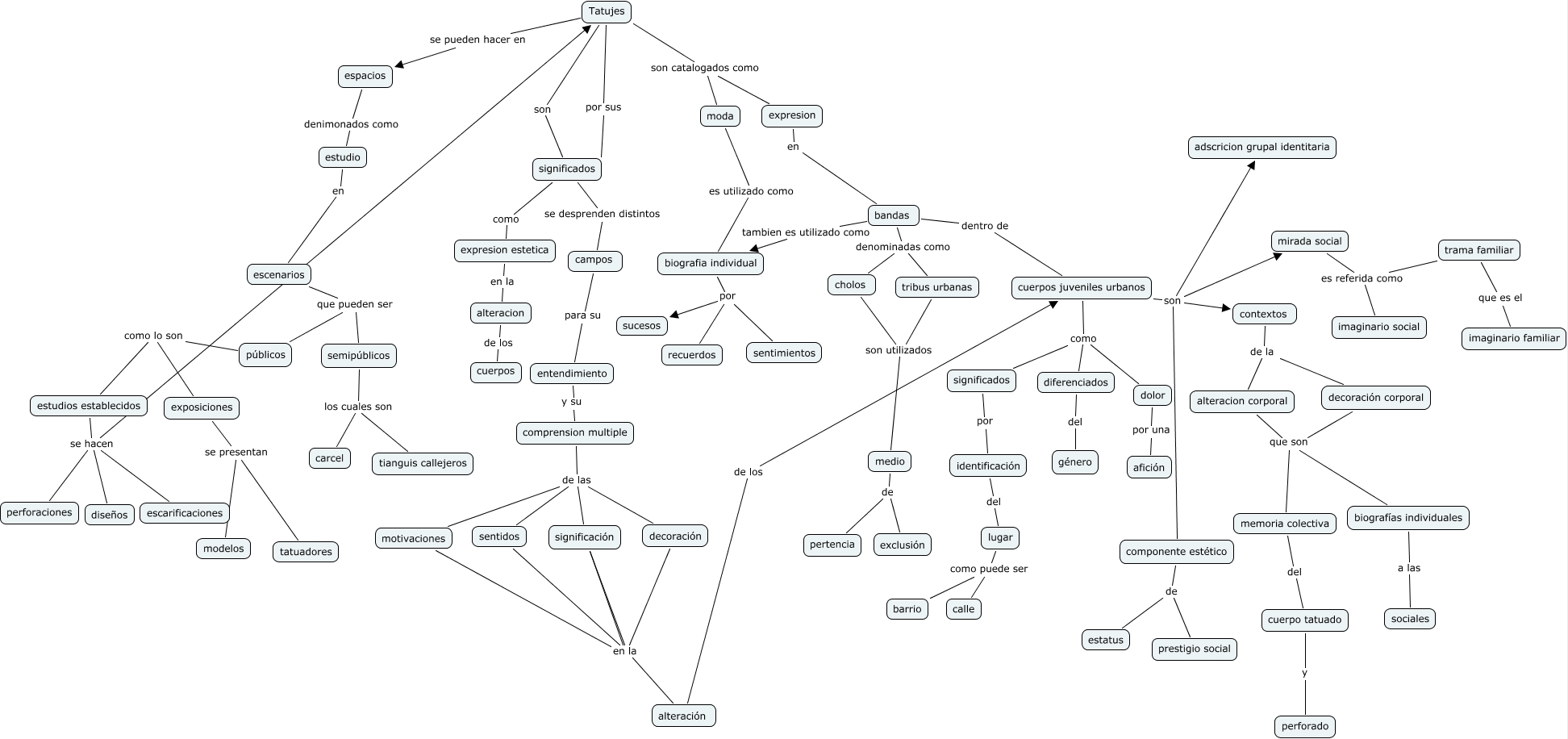
Este Cmap, tiene información relacionada con: tatuaje segun Natera, espacios denimonados como estudio, medio de pertencia, estudios establecidos se hacen Tatujes, estudios establecidos se hacen escarificaciones, contextos de la decoración corporal, trama familiar es referida como imaginario social, dolor por una afición, Tatujes son catalogados como moda, significados se desprenden distintos campos, comprension multiple de las decoración, tribus urbanas son utilizados medio, estudio en escenarios, decoración en la alteración, estudios establecidos se hacen perforaciones, bandas dentro de cuerpos juveniles urbanos, moda es utilizado como biografia individual, lugar como puede ser barrio, biografia individual por sucesos, entendimiento y su comprension multiple, identificación del lugar