WARNING:
JavaScript is turned OFF. None of the links on this concept map will
work until it is reactivated.
If you need help turning JavaScript On, click here.
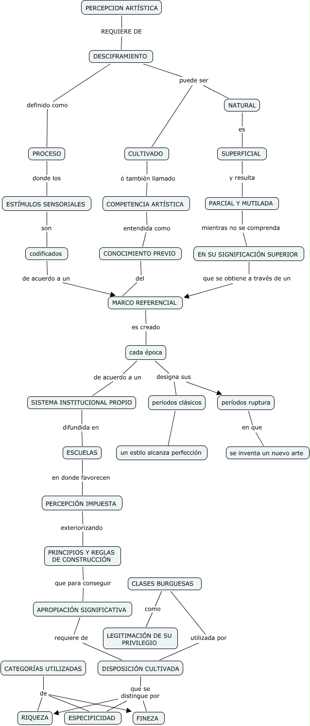
Este Cmap, tiene información relacionada con: percepción artística Bourdieu, ESCUELAS en donde favorecen PERCEPCIÓN IMPUESTA, PROCESO donde los ESTÍMULOS SENSORIALES, DISPOSICIÓN CULTIVADA que se distingue por FINEZA, APROPIACIÓN SIGNIFICATIVA requiere de DISPOSICIÓN CULTIVADA, CONOCIMIENTO PREVIO del MARCO REFERENCIAL, PERCEPCION ARTÍSTICA REQUIERE DE DESCIFRAMIENTO, ESTÍMULOS SENSORIALES son codificados, períodos ruptura en que se inventa un nuevo arte, SISTEMA INSTITUCIONAL PROPIO difundida en ESCUELAS, PRINCIPIOS Y REGLAS DE CONSTRUCCIÓN que para conseguir APROPIACIÓN SIGNIFICATIVA, NATURAL es SUPERFICIAL, CATEGORÍAS UTILIZADAS de FINEZA, CATEGORÍAS UTILIZADAS de ESPECIFICIDAD, DISPOSICIÓN CULTIVADA que se distingue por ESPECIFICIDAD, CATEGORÍAS UTILIZADAS de RIQUEZA, PARCIAL Y MUTILADA mientras no se comprenda EN SU SIGNIFICACIÓN SUPERIOR, codificados de acuerdo a un MARCO REFERENCIAL, DESCIFRAMIENTO puede ser NATURAL, DESCIFRAMIENTO definido como PROCESO, períodos clásicos que un estilo alcanza perfección