WARNING:
JavaScript is turned OFF. None of the links on this concept map will
work until it is reactivated.
If you need help turning JavaScript On, click here.
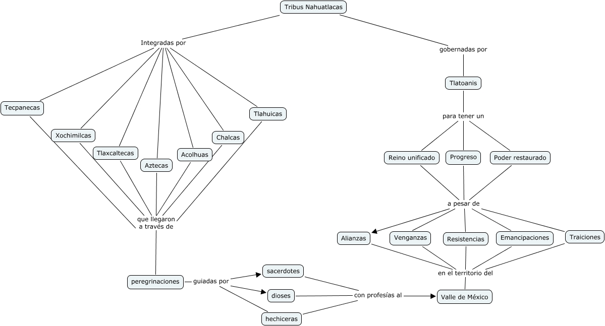
Este Cmap, tiene información relacionada con: 05 Tribus Nahuatlacas, peregrinaciones guiadas por dioses, Poder restaurado a pesar de Emancipaciones, Reino unificado a pesar de Alianzas, Tlatoanis para tener un Reino unificado, Progreso a pesar de Alianzas, Tribus Nahuatlacas Integradas por Chalcas, Tribus Nahuatlacas Integradas por Tlahuicas, Tribus Nahuatlacas gobernadas por Tlatoanis, hechiceras con profesías al Valle de México, Tlaxcaltecas que llegaron a través de peregrinaciones, Tribus Nahuatlacas Integradas por Tecpanecas, sacerdotes con profesías al Valle de México, Resistencias en el territorio del Valle de México, Traiciones a pesar de Venganzas, Tribus Nahuatlacas Integradas por Aztecas, Progreso a pesar de Emancipaciones, Venganzas en el territorio del Valle de México, Aztecas que llegaron a través de peregrinaciones, Poder restaurado a pesar de Venganzas, Tecpanecas que llegaron a través de peregrinaciones