WARNING:
JavaScript is turned OFF. None of the links on this concept map will
work until it is reactivated.
If you need help turning JavaScript On, click here.
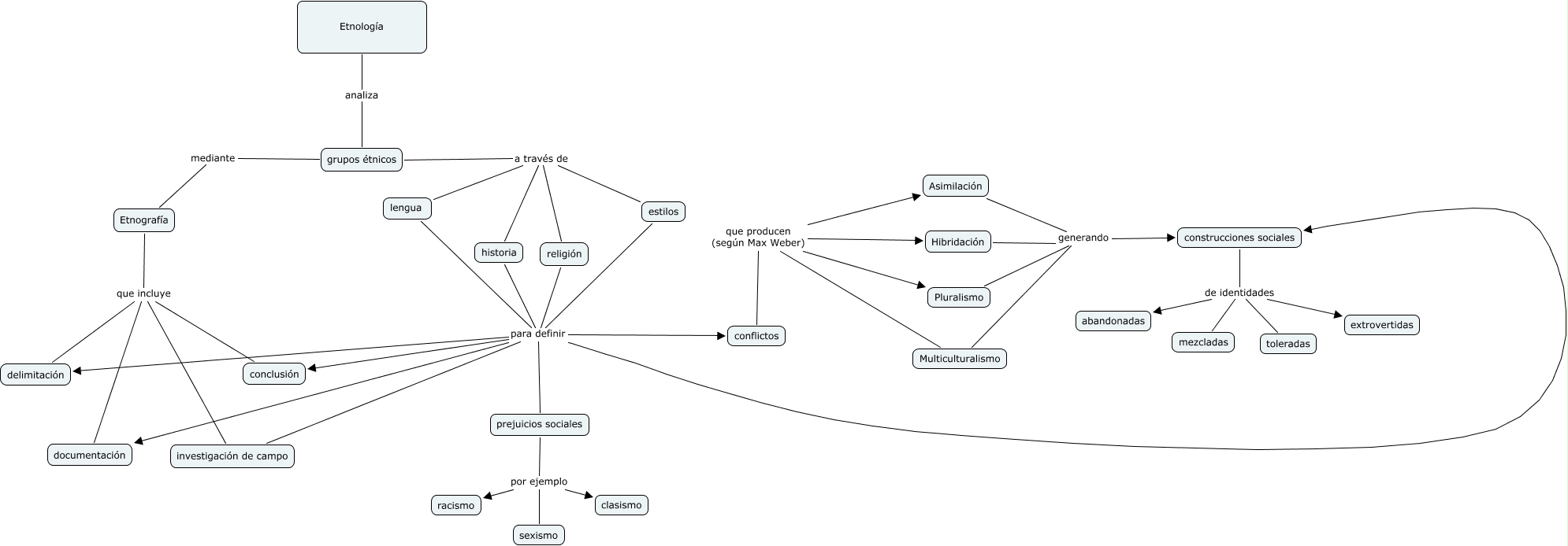
Este Cmap, tiene información relacionada con: 02 Identidad a través de la etnología, historia para definir construcciones sociales, Asimilación generando construcciones sociales, Etnografía que incluye investigación de campo, religión para definir conflictos, estilos para definir documentación, historia para definir delimitación, historia para definir conclusión, historia para definir investigación de campo, lengua para definir construcciones sociales, lengua para definir conflictos, Etnografía que incluye conclusión, historia para definir conflictos, construcciones sociales de identidades toleradas, estilos para definir conclusión, prejuicios sociales por ejemplo racismo, Multiculturalismo generando construcciones sociales, Etnografía que incluye documentación, estilos para definir construcciones sociales, Hibridación generando construcciones sociales, lengua para definir prejuicios sociales