WARNING:
JavaScript is turned OFF. None of the links on this concept map will
work until it is reactivated.
If you need help turning JavaScript On, click here.
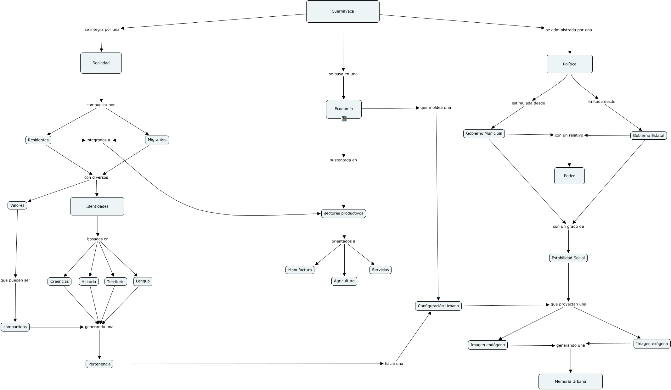
Este Cmap, tiene información relacionada con: 01 Cuernavaca - Memoria Urbana, Estabilidad Social que proyectan una Imagen endógena, Identidades basadas en Territorio, Gobierno Estatal con un grado de Estabilidad Social, Gobierno Municipal con un relativo Poder, Lengua generando una Pertenencia, Estabilidad Social que proyectan una Imagen exógena, Sociedad compuesta por Migrantes, compartidos generando una Pertenencia, Economía sustentada en sectores productivos, sectores productivos orientados a Servicios, Migrantes integrados a sectores productivos, Identidades basadas en Lengua, sectores productivos orientados a Manufactura, Identidades basadas en Creencias, Migrantes con diversos Valores, Cuernavaca se basa en una Economía, Gobierno Municipal con un grado de Estabilidad Social, Cuernavaca se administrada por una Política, Migrantes con diversos Identidades, Política limitada desde Gobierno Estatal