WARNING:
JavaScript is turned OFF. None of the links on this concept map will
work until it is reactivated.
If you need help turning JavaScript On, click here.
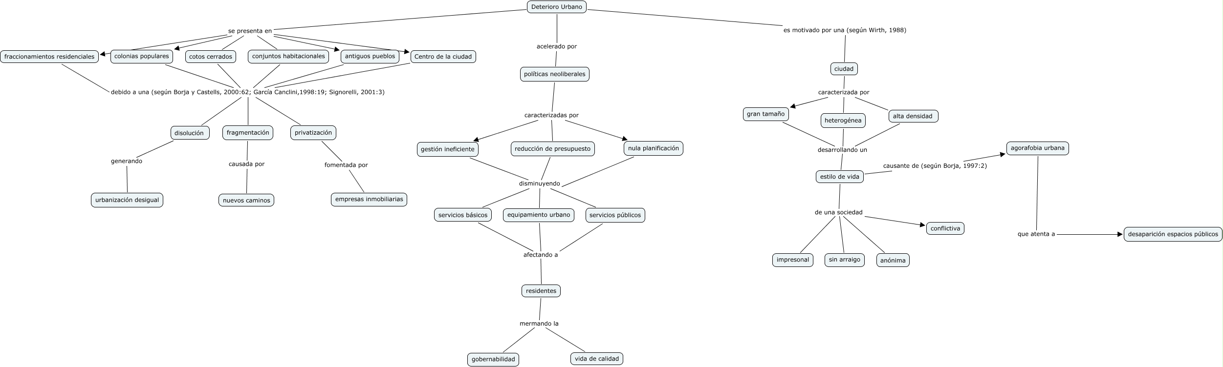
Este Cmap, tiene información relacionada con: 03 Deterioro Urbano, políticas neoliberales caracterizadas por nula planificación, gestión ineficiente disminuyendo servicios básicos, colonias populares debido a una (según Borja y Castells, 2000:62; García Canclini,1998:19; Signorelli, 2001:3) fragmentación, ciudad caracterizada por alta densidad, colonias populares debido a una (según Borja y Castells, 2000:62; García Canclini,1998:19; Signorelli, 2001:3) disolución, antiguos pueblos debido a una (según Borja y Castells, 2000:62; García Canclini,1998:19; Signorelli, 2001:3) fragmentación, reducción de presupuesto disminuyendo equipamiento urbano, reducción de presupuesto disminuyendo servicios públicos, Centro de la ciudad debido a una (según Borja y Castells, 2000:62; García Canclini,1998:19; Signorelli, 2001:3) privatización, ciudad caracterizada por gran tamaño, fragmentación causada por nuevos caminos, políticas neoliberales caracterizadas por gestión ineficiente, residentes mermando la gobernabilidad, fraccionamientos residenciales debido a una (según Borja y Castells, 2000:62; García Canclini,1998:19; Signorelli, 2001:3) privatización, privatización fomentada por empresas inmobiliarias, gran tamaño desarrollando un estilo de vida, gestión ineficiente disminuyendo equipamiento urbano, alta densidad desarrollando un estilo de vida, Deterioro Urbano se presenta en cotos cerrados, políticas neoliberales caracterizadas por reducción de presupuesto