WARNING:
JavaScript is turned OFF. None of the links on this concept map will
work until it is reactivated.
If you need help turning JavaScript On, click here.
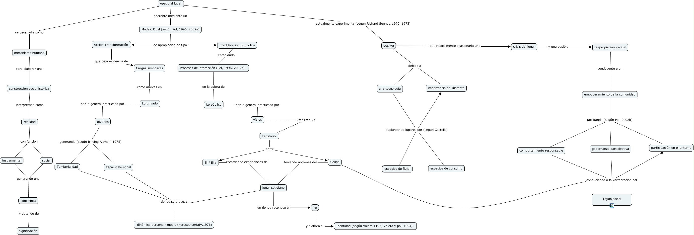
Este Cmap, tiene información relacionada con: 04 Condicionantes de apego al lugar, crisis del lugar y una posible reapropiación vecinal, Lo privado por lo general practicado por Jóvenes, social generando una conciencia, Él / Ella recordando experiencias del lugar cotidiano, Cargas simbólicas como marcas en Lo privado, reapropiación vecinal conducente a un empoderamiento de la comunidad, empoderamiento de la comunidad facilitando (según Pol, 2002b) gobernanza participativa, Espacio Personal donde se procesa dinámica persona - medio (korosec-serfaty,1976), empoderamiento de la comunidad facilitando (según Pol, 2002b) participación en el entorno, empoderamiento de la comunidad facilitando (según Pol, 2002b) comportamiento responsable, Acción Transformación que deja evidencia de Cargas simbólicas, Grupo teniendo nociones del lugar cotidiano, declive que radicalmente ocasionaría una crisis del lugar, mecanismo humano para elaborar una construccion sociohistórica, lugar cotidiano en donde reconoce el Yo, Yo y elabora su Identidad (según Valera 1197; Valera y pol, 1994)., comportamiento responsable conduciendo a la vertebración del participación en el entorno, comportamiento responsable conduciendo a la vertebración del Tejido social, gobernanza participativa conduciendo a la vertebración del participación en el entorno, a la tecnología suplantando lugares por (según Castells) espacios de flujo