WARNING:
JavaScript is turned OFF. None of the links on this concept map will
work until it is reactivated.
If you need help turning JavaScript On, click here.
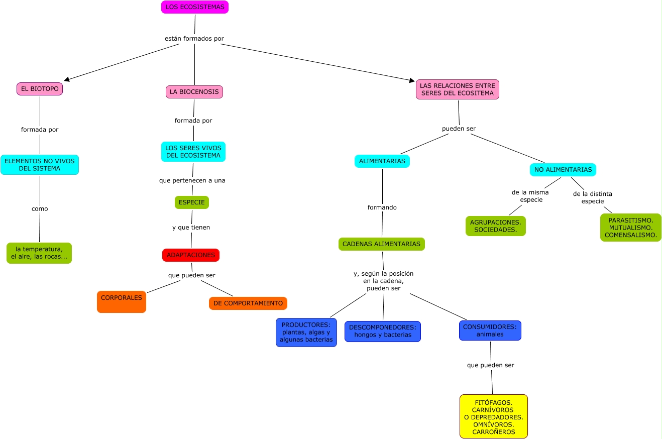
Este Cmap, tiene información relacionada con: LOS ECOSISTEMAS.cmap, NO ALIMENTARIAS de la misma especie AGRUPACIONES. SOCIEDADES., ADAPTACIONES que pueden ser DE COMPORTAMIENTO, NO ALIMENTARIAS de la distinta especie PARASITISMO. MUTUALISMO. COMENSALISMO., LOS SERES VIVOS DEL ECOSISTEMA que pertenecen a una ESPECIE, ALIMENTARIAS formando CADENAS ALIMENTARIAS, EL BIOTOPO formada por ELEMENTOS NO VIVOS DEL SISTEMA, CONSUMIDORES: animales que pueden ser FITÓFAGOS. CARNÍVOROS O DEPREDADORES. OMNÍVOROS. CARROÑEROS, ELEMENTOS NO VIVOS DEL SISTEMA como la temperatura, el aire, las rocas..., LOS ECOSISTEMAS están formados por EL BIOTOPO, LAS RELACIONES ENTRE SERES DEL ECOSITEMA pueden ser ALIMENTARIAS, CADENAS ALIMENTARIAS y, según la posición en la cadena, pueden ser PRODUCTORES: plantas, algas y algunas bacterias, ADAPTACIONES que pueden ser CORPORALES, ESPECIE y que tienen ADAPTACIONES, CADENAS ALIMENTARIAS y, según la posición en la cadena, pueden ser CONSUMIDORES: animales, LA BIOCENOSIS formada por LOS SERES VIVOS DEL ECOSISTEMA, LOS ECOSISTEMAS están formados por LA BIOCENOSIS, LOS ECOSISTEMAS están formados por LAS RELACIONES ENTRE SERES DEL ECOSITEMA, LAS RELACIONES ENTRE SERES DEL ECOSITEMA pueden ser NO ALIMENTARIAS, CADENAS ALIMENTARIAS y, según la posición en la cadena, pueden ser DESCOMPONEDORES: hongos y bacterias