WARNING:
JavaScript is turned OFF. None of the links on this concept map will
work until it is reactivated.
If you need help turning JavaScript On, click here.
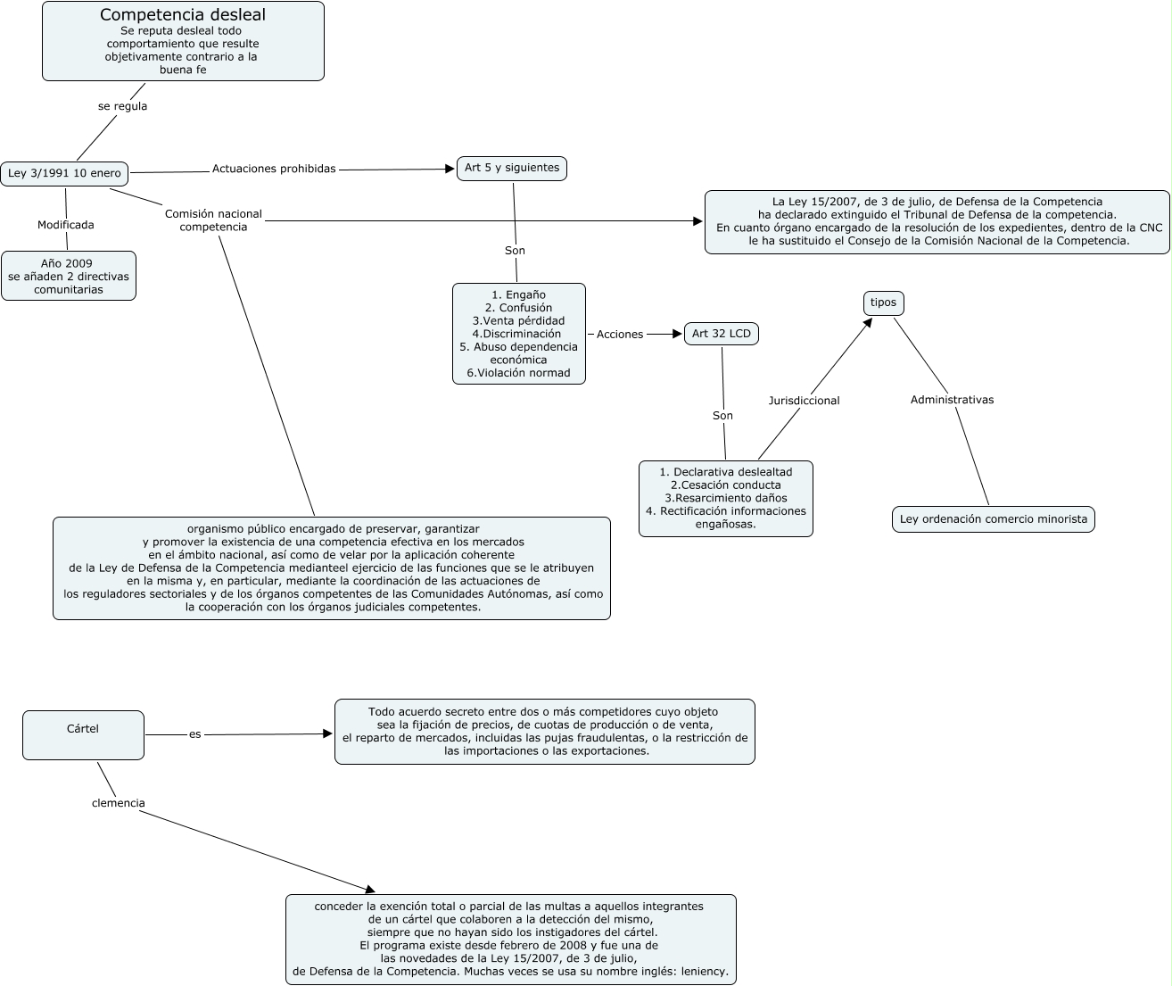
Este Cmap, tiene información relacionada con: totunclam modificado, Cártel clemencia conceder la exención total o parcial de las multas a aquellos integrantes de un cártel que colaboren a la detección del mismo, siempre que no hayan sido los instigadores del cártel. El programa existe desde febrero de 2008 y fue una de las novedades de la Ley 15/2007, de 3 de julio, de Defensa de la Competencia. Muchas veces se usa su nombre inglés: leniency., Ley 3/1991 10 enero Comisión nacional competencia La Ley 15/2007, de 3 de julio, de Defensa de la Competencia ha declarado extinguido el Tribunal de Defensa de la competencia. En cuanto órgano encargado de la resolución de los expedientes, dentro de la CNC le ha sustituido el Consejo de la Comisión Nacional de la Competencia., Ley 3/1991 10 enero Modificada Año 2009 se añaden 2 directivas comunitarias, Ley 3/1991 10 enero Comisión nacional competencia organismo público encargado de preservar, garantizar y promover la existencia de una competencia efectiva en los mercados en el ámbito nacional, así como de velar por la aplicación coherente de la Ley de Defensa de la Competencia medianteel ejercicio de las funciones que se le atribuyen en la misma y, en particular, mediante la coordinación de las actuaciones de los reguladores sectoriales y de los órganos competentes de las Comunidades Autónomas, así como la cooperación con los órganos judiciales competentes., Ley 3/1991 10 enero Actuaciones prohibidas Art 5 y siguientes, 1. Declarativa deslealtad 2.Cesación conducta 3.Resarcimiento daños 4. Rectificación informaciones engañosas. Jurisdiccional tipos, 1. Engaño 2. Confusión 3.Venta pérdidad 4.Discriminación 5. Abuso dependencia económica 6.Violación normad Acciones Art 32 LCD, Cártel es Todo acuerdo secreto entre dos o más competidores cuyo objeto sea la fijación de precios, de cuotas de producción o de venta, el reparto de mercados, incluidas las pujas fraudulentas, o la restricción de las importaciones o las exportaciones., Art 5 y siguientes Son 1. Engaño 2. Confusión 3.Venta pérdidad 4.Discriminación 5. Abuso dependencia económica 6.Violación normad, Competencia desleal Se reputa desleal todo comportamiento que resulte objetivamente contrario a la buena fe se regula Ley 3/1991 10 enero, Art 32 LCD Son 1. Declarativa deslealtad 2.Cesación conducta 3.Resarcimiento daños 4. Rectificación informaciones engañosas., tipos Administrativas Ley ordenación comercio minorista