WARNING:
JavaScript is turned OFF. None of the links on this concept map will
work until it is reactivated.
If you need help turning JavaScript On, click here.
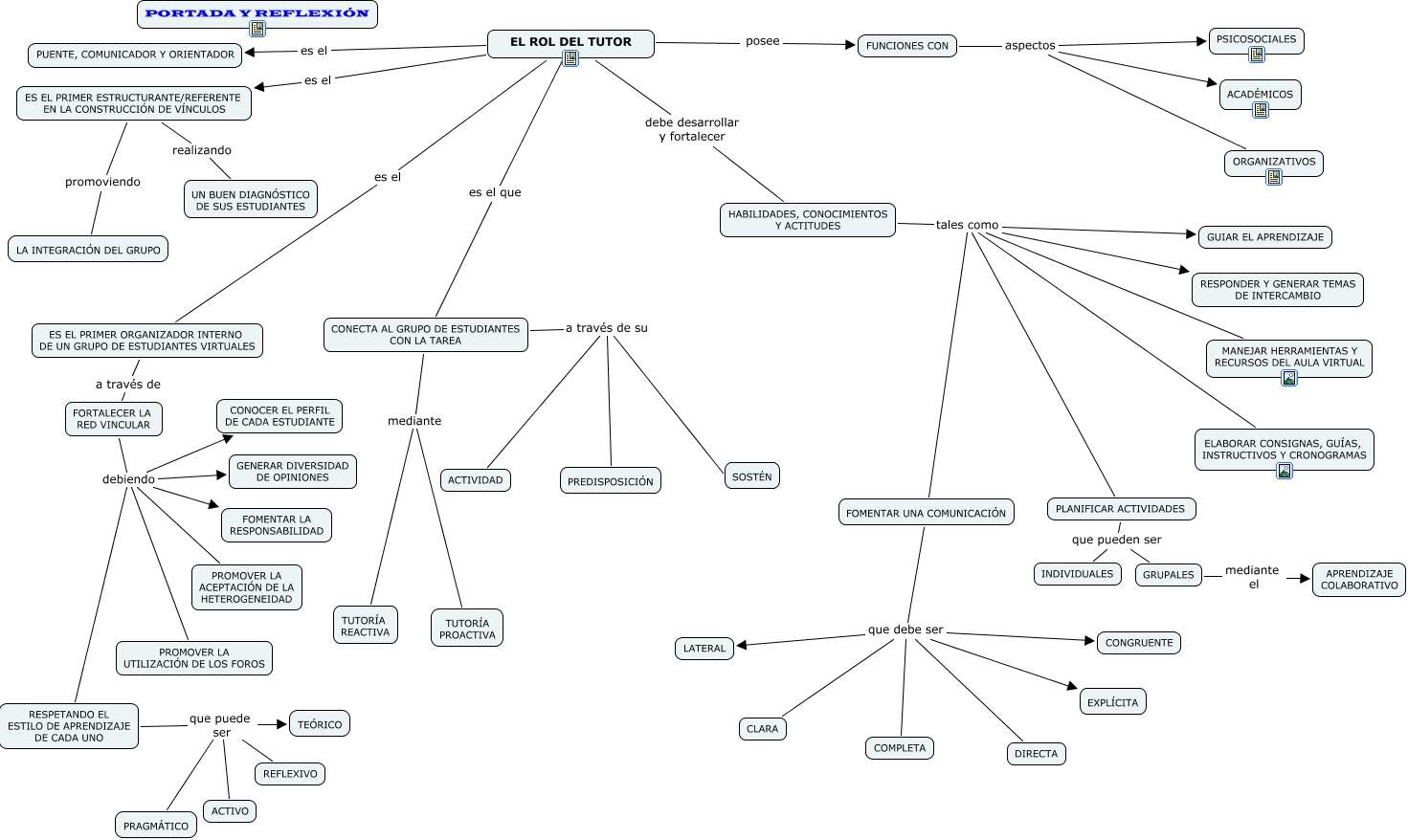
Este Cmap, tiene información relacionada con: rol de tutor, FUNCIONES CON aspectos PSICOSOCIALES, HABILIDADES, CONOCIMIENTOS Y ACTITUDES tales como FOMENTAR UNA COMUNICACIÓN, CONECTA AL GRUPO DE ESTUDIANTES CON LA TAREA a través de su PREDISPOSICIÓN, HABILIDADES, CONOCIMIENTOS Y ACTITUDES tales como GUIAR EL APRENDIZAJE, FORTALECER LA RED VINCULAR debiendo RESPETANDO EL ESTILO DE APRENDIZAJE DE CADA UNO, FORTALECER LA RED VINCULAR debiendo PROMOVER LA UTILIZACIÓN DE LOS FOROS, FORTALECER LA RED VINCULAR debiendo FOMENTAR LA RESPONSABILIDAD, FORTALECER LA RED VINCULAR debiendo GENERAR DIVERSIDAD DE OPINIONES, HABILIDADES, CONOCIMIENTOS Y ACTITUDES tales como ELABORAR CONSIGNAS, GUÍAS, INSTRUCTIVOS Y CRONOGRAMAS, HABILIDADES, CONOCIMIENTOS Y ACTITUDES tales como PLANIFICAR ACTIVIDADES, RESPETANDO EL ESTILO DE APRENDIZAJE DE CADA UNO que puede ser PRAGMÁTICO, HABILIDADES, CONOCIMIENTOS Y ACTITUDES tales como RESPONDER Y GENERAR TEMAS DE INTERCAMBIO, FOMENTAR UNA COMUNICACIÓN que debe ser CLARA, RESPETANDO EL ESTILO DE APRENDIZAJE DE CADA UNO que puede ser ACTIVO, FOMENTAR UNA COMUNICACIÓN que debe ser DIRECTA, PLANIFICAR ACTIVIDADES que pueden ser GRUPALES, FUNCIONES CON aspectos ACADÉMICOS, RESPETANDO EL ESTILO DE APRENDIZAJE DE CADA UNO que puede ser TEÓRICO, GRUPALES mediante el APRENDIZAJE COLABORATIVO, ES EL PRIMER ESTRUCTURANTE/REFERENTE EN LA CONSTRUCCIÓN DE VÍNCULOS promoviendo LA INTEGRACIÓN DEL GRUPO