WARNING:
JavaScript is turned OFF. None of the links on this concept map will
work until it is reactivated.
If you need help turning JavaScript On, click here.
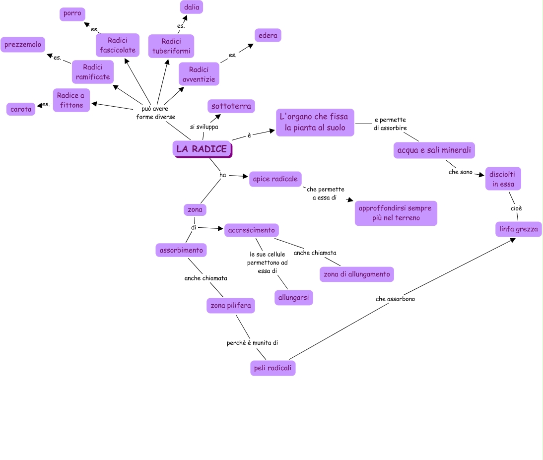
Questa Cmap, creata con IHMC CmapTools, contiene informazioni relative a: radice, LA RADICE può avere forme diverse Radici avventizie, peli radicali che assorbono linfa grezza, Radice a fittone es. carota, zona di assorbimento, LA RADICE può avere forme diverse Radice a fittone, LA RADICE ha apice radicale, assorbimento anche chiamata zona pilifera, acqua e sali minerali che sono disciolti in essa, zona pilifera perchè è munita di peli radicali, LA RADICE si sviluppa sottoterra, LA RADICE può avere forme diverse Radici ramificate, LA RADICE è L'organo che fissa la pianta al suolo, Radici fascicolate es. porro, apice radicale che permette a essa di approffondirsi sempre più nel terreno, Radici tuberiformi es. dalia, L'organo che fissa la pianta al suolo e permette di assorbire acqua e sali minerali, LA RADICE può avere forme diverse Radici fascicolate, Radici ramificate es. prezzemolo, disciolti in essa cioè linfa grezza, zona di accrescimento