WARNING:
JavaScript is turned OFF. None of the links on this concept map will
work until it is reactivated.
If you need help turning JavaScript On, click here.
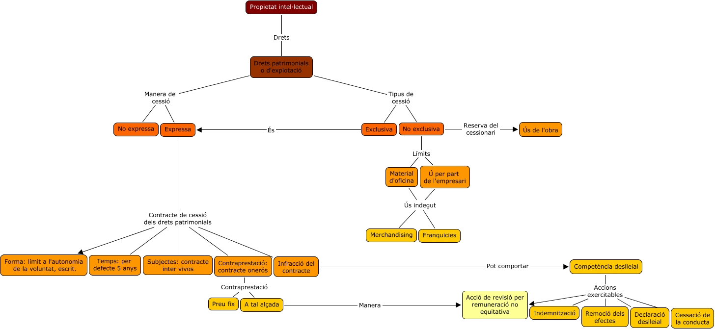
Aquest mapa conceptual conté informació relacionada amb: Propietat intel·lectual, Expressa Contracte de cessió dels drets patrimonials Contraprestació: contracte onerós, Expressa Contracte de cessió dels drets patrimonials Subjectes: contracte inter vivos, Exclusiva És Expressa, No exclusiva Límits Ú per part de l'empresari, Competència deslleial Accions exercitables Acció de revisió per remuneració no equitativa, Contraprestació: contracte onerós Contraprestació A tal alçada, Competència deslleial Accions exercitables Declaració deslleial, No exclusiva Límits Material d'oficina, Expressa Contracte de cessió dels drets patrimonials Infracció del contracte, Contraprestació: contracte onerós Contraprestació Preu fix, Drets patrimonials o d'explotació Manera de cessió No expressa, Material d'oficina Ús indegut Franquicies, Competència deslleial Accions exercitables Remoció dels efectes, Infracció del contracte Pot comportar Competència deslleial, Material d'oficina Ús indegut Merchandising, Drets patrimonials o d'explotació Tipus de cessió Exclusiva, Ú per part de l'empresari Ús indegut Merchandising, Ú per part de l'empresari Ús indegut Franquicies, Propietat intel·lectual Drets Drets patrimonials o d'explotació, Drets patrimonials o d'explotació Tipus de cessió No exclusiva