WARNING:
JavaScript is turned OFF. None of the links on this concept map will
work until it is reactivated.
If you need help turning JavaScript On, click here.
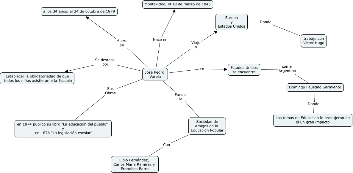
Este Cmap, tiene información relacionada con: José Pedro Varela EXPO, José Pedro Varela En Estados Unidos se encuentra, Sociedad de Amigos de la Educacion Popular Con Elbio Fernández, Carlos María Ramírez y Francisco Barra, Europa y Estados Unidos Donde trabajo con Victor Hugo, José Pedro Varela Se destaco por Establecer la obligatoriedad de que todos los niños asistieran a la Escuela, José Pedro Varela Fundo la Sociedad de Amigos de la Educacion Popular, José Pedro Varela Viajo a Europa y Estados Unidos, Domingo Faustino Sarmiento Donde Los temas de Educacion le produjeron en él un gran impacto, Estados Unidos se encuentra con el Argentino Domingo Faustino Sarmiento, José Pedro Varela Muere en a los 34 años, el 24 de octubre de 1879, José Pedro Varela Nace en Montevideo, el 19 de marzo de 1845, José Pedro Varela Sus Obras en 1874 publicó su libro "La educación del pueblo" y en 1876 "La legislación escolar"