WARNING:
JavaScript is turned OFF. None of the links on this concept map will
work until it is reactivated.
If you need help turning JavaScript On, click here.
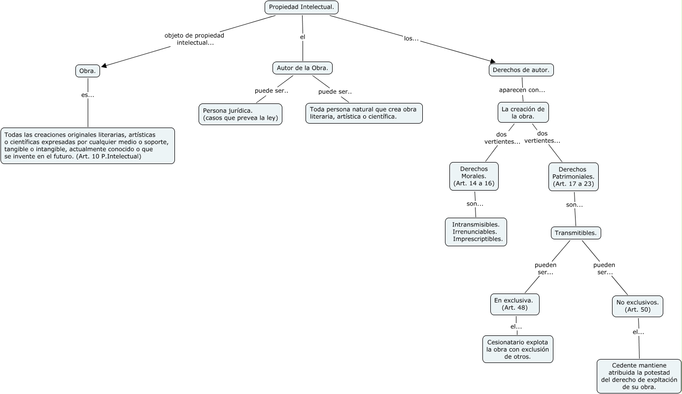
Este Cmap, tiene información relacionada con: Esnenari 10, 11, Propiedad Intelectual. el Autor de la Obra., Autor de la Obra. puede ser.. Toda persona natural que crea obra literaria, artística o científica., Derechos Morales. (Art. 14 a 16) son... Intransmisibles. Irrenunciables. Imprescriptibles., Derechos Patrimoniales. (Art. 17 a 23) son... Transmitibles., La creación de la obra. dos vertientes... Derechos Patrimoniales. (Art. 17 a 23), Obra. es... Todas las creaciones originales literarias, artísticas o científicas expresadas por cualquier medio o soporte, tangible o intangible, actualmente conocido o que se invente en el futuro. (Art. 10 P.Intelectual), La creación de la obra. dos vertientes... Derechos Morales. (Art. 14 a 16), No exclusivos. (Art. 50) el... Cedente mantiene atribuida la potestad del derecho de expltación de su obra., Autor de la Obra. puede ser.. Persona jurídica. (casos que prevea la ley), Transmitibles. pueden ser... No exclusivos. (Art. 50), Propiedad Intelectual. los... Derechos de autor., En exclusiva. (Art. 48) el... Cesionatario explota la obra con exclusión de otros., Derechos de autor. aparecen con... La creación de la obra., Transmitibles. pueden ser... En exclusiva. (Art. 48), Propiedad Intelectual. objeto de propiedad intelectual... Obra.