WARNING:
JavaScript is turned OFF. None of the links on this concept map will
work until it is reactivated.
If you need help turning JavaScript On, click here.
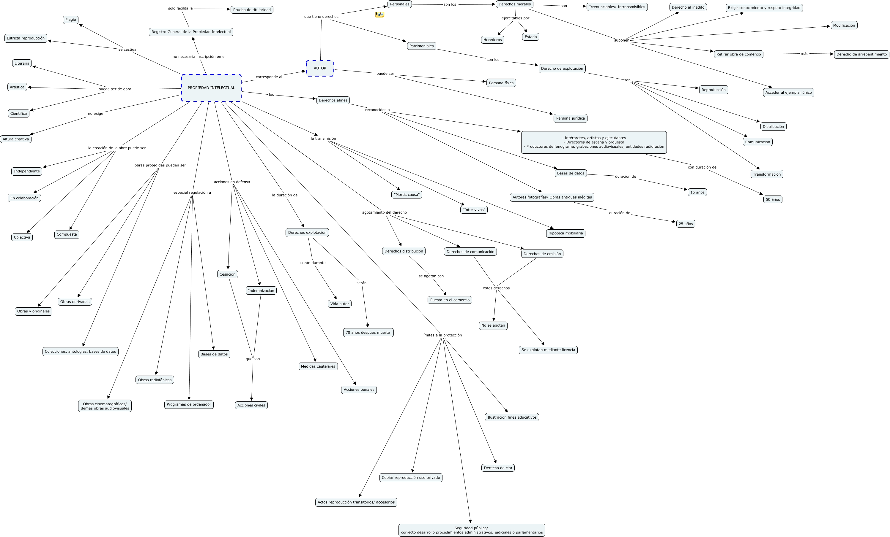
Este Cmap, tiene información relacionada con: Caso práctico11 D.Empresa y Mercado M6, Derechos explotación serán 70 años después muerte, Derechos afines reconocidos a Autores fotografías/ Obras antiguas inéditas, PROPIEDAD INTELECTUAL corresponde al AUTOR, Autores fotografías/ Obras antiguas inéditas duración de 25 años, PROPIEDAD INTELECTUAL la transmisión Hipoteca mobiliaria, Patrimoniales son los Derecho de explotación, PROPIEDAD INTELECTUAL límites a la protección Actos reproducción transitorios/ accesorios, PROPIEDAD INTELECTUAL la transmisión "Inter vivos", AUTOR puede ser Persona jurídica, PROPIEDAD INTELECTUAL no necesaria inscripción en el Registro General de la Propiedad Intelectual, PROPIEDAD INTELECTUAL la creación de la obre puede ser Colectiva, Personales son los Derechos morales, Derechos de comunicación estos derechos No se agotan, PROPIEDAD INTELECTUAL la creación de la obre puede ser En colaboración, Derechos afines reconocidos a - Intérpretes, artistas y ejecutantes - Directores de escena y orquesta - Productores de fonograma, grabaciones audiovisuales, entidades radiofusión, Registro General de la Propiedad Intelectual solo facilita la Prueba de titularidad, PROPIEDAD INTELECTUAL se castiga Plagio, AUTOR que tiene derechos Patrimoniales, Retirar obra de comercio más Derecho de arrepentimiento, PROPIEDAD INTELECTUAL límites a la protección Derecho de cita