WARNING:
JavaScript is turned OFF. None of the links on this concept map will
work until it is reactivated.
If you need help turning JavaScript On, click here.
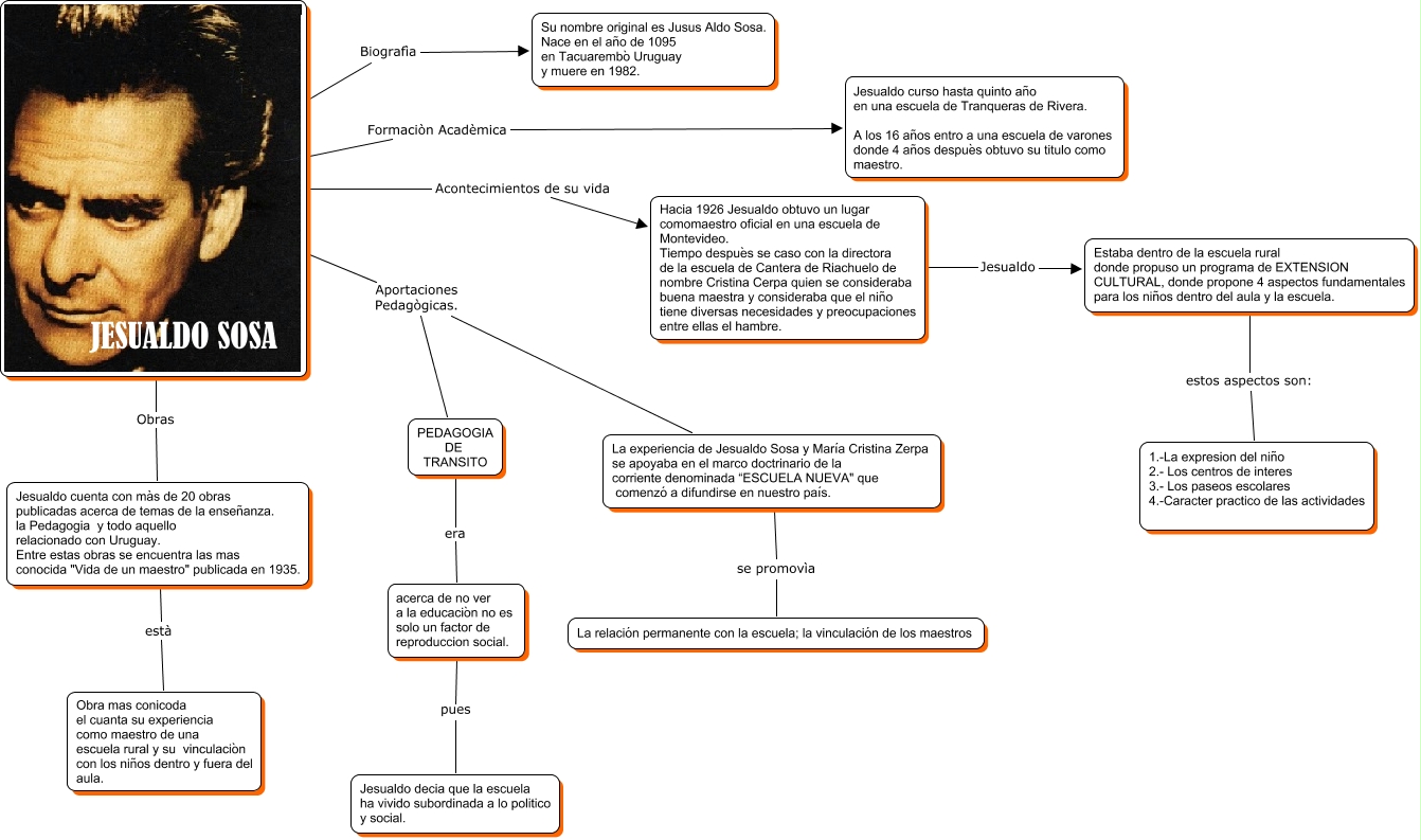
Este Cmap, tiene información relacionada con: Jesualdo Sosa, JESUALDO SOSA Acontecimientos de su vida Hacia 1926 Jesualdo obtuvo un lugar comomaestro oficial en una escuela de Montevideo. Tiempo despuès se caso con la directora de la escuela de Cantera de Riachuelo de nombre Cristina Cerpa quien se consideraba buena maestra y consideraba que el niño tiene diversas necesidades y preocupaciones entre ellas el hambre., JESUALDO SOSA Aportaciones Pedagògicas. PEDAGOGIA DE TRANSITO, Estaba dentro de la escuela rural donde propuso un programa de EXTENSION CULTURAL, donde propone 4 aspectos fundamentales para los niños dentro del aula y la escuela. estos aspectos son: 1.-La expresion del niño 2.- Los centros de interes 3.- Los paseos escolares 4.-Caracter practico de las actividades, Hacia 1926 Jesualdo obtuvo un lugar comomaestro oficial en una escuela de Montevideo. Tiempo despuès se caso con la directora de la escuela de Cantera de Riachuelo de nombre Cristina Cerpa quien se consideraba buena maestra y consideraba que el niño tiene diversas necesidades y preocupaciones entre ellas el hambre. Jesualdo Estaba dentro de la escuela rural donde propuso un programa de EXTENSION CULTURAL, donde propone 4 aspectos fundamentales para los niños dentro del aula y la escuela., JESUALDO SOSA Obras Jesualdo cuenta con màs de 20 obras publicadas acerca de temas de la enseñanza. la Pedagogia y todo aquello relacionado con Uruguay. Entre estas obras se encuentra las mas conocida "Vida de un maestro" publicada en 1935., PEDAGOGIA DE TRANSITO era acerca de no ver a la educaciòn no es solo un factor de reproduccion social., Jesualdo cuenta con màs de 20 obras publicadas acerca de temas de la enseñanza. la Pedagogia y todo aquello relacionado con Uruguay. Entre estas obras se encuentra las mas conocida "Vida de un maestro" publicada en 1935. està Obra mas conicoda el cuanta su experiencia como maestro de una escuela rural y su vinculaciòn con los niños dentro y fuera del aula., JESUALDO SOSA Formaciòn Acadèmica Jesualdo curso hasta quinto año en una escuela de Tranqueras de Rivera. A los 16 años entro a una escuela de varones donde 4 años despuès obtuvo su titulo como maestro., acerca de no ver a la educaciòn no es solo un factor de reproduccion social. pues Jesualdo decia que la escuela ha vivido subordinada a lo politico y social., JESUALDO SOSA Aportaciones Pedagògicas. La experiencia de Jesualdo Sosa y María Cristina Zerpa se apoyaba en el marco doctrinario de la corriente denominada “ESCUELA NUEVA" que comenzó a difundirse en nuestro país., La experiencia de Jesualdo Sosa y María Cristina Zerpa se apoyaba en el marco doctrinario de la corriente denominada “ESCUELA NUEVA" que comenzó a difundirse en nuestro país. se promovìa La relación permanente con la escuela; la vinculación de los maestros, JESUALDO SOSA Biografìa Su nombre original es Jusus Aldo Sosa. Nace en el año de 1095 en Tacuarembò Uruguay y muere en 1982.