WARNING:
JavaScript is turned OFF. None of the links on this concept map will
work until it is reactivated.
If you need help turning JavaScript On, click here.
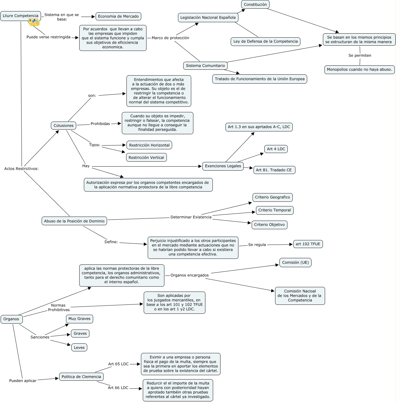
Este Cmap, tiene información relacionada con: Cas 4 Corregit, Perjuicio injustificado a los otros participantes en el mercado mediante actuaciones que no se habrían podido llevar a cabo si existiera una competencia efectiva. Se regula art 102 TFUE, Legislación Nacional Española ???? Constitución, Abuso de la Posición de Dominio Define: Perjuicio injustificado a los otros participantes en el mercado mediante actuaciones que no se habrían podido llevar a cabo si existiera una competencia efectiva., Organos Sanciones Muy Graves, Organos aplica las normas protectoras de la libre competencia, los organos administrativos, tanto para el derecho comunitario como el interno español., Lliure Competencia Sistema en que se basa: Economia de Mercado, Abuso de la Posición de Dominio Determinar Existencia Criterio Objetivo, Colusiones Tipos: Restricción Horizontal, Exenciones Legales ???? Art 4 LDC, Exenciones Legales ???? Art 1.3 en sus aprtados A-C, LDC, Lliure Competencia Actos Restrictivos: Abuso de la Posición de Dominio, Politica de Clemencia Art 65 LDC Eximir a una empresa o persona fisica el pago de la multa, siempre que sea la primera en aportar los elementos de prueba sobre la existencia del cártel., Colusiones Hay Exenciones Legales, Sistema Comunitario ???? Tratado de Funcionamiento de la Unión Europea, Por acuerdos que llevan a cabo las empresas que impiden que el sistema funcione y cumpla sus objetivos de eficiciencia economica. Marco de protección Sistema Comunitario, Organos Sanciones Leves, Lliure Competencia Actos Restrictivos: Colusiones, Lliure Competencia Puede verse restringida Por acuerdos que llevan a cabo las empresas que impiden que el sistema funcione y cumpla sus objetivos de eficiciencia economica., Por acuerdos que llevan a cabo las empresas que impiden que el sistema funcione y cumpla sus objetivos de eficiciencia economica. Marco de protección Legislación Nacional Española, Colusiones Prohibidas Cuando su objeto es impedir, restringir o falsear, la competencia aunque no llegue a conseguir la finalidad perseguida.