WARNING:
JavaScript is turned OFF. None of the links on this concept map will
work until it is reactivated.
If you need help turning JavaScript On, click here.
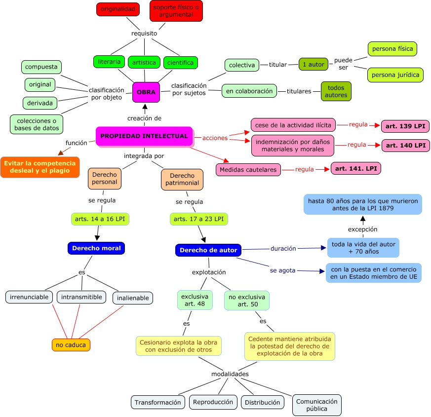
Este Cmap, tiene información relacionada con: z corrección Propiedad intelectual, 1 autor puede ser persona física, PROPIEDAD INTELECTUAL creación de OBRA, arts. 14 a 16 LPI se regula Derecho personal, Cesionario explota la obra con exclusión de otros modalidades Transformación, Cedente mantiene atribuida la potestad del derecho de explotación de la obra modalidades Distribución, OBRA ???? artistica, originalidad requisito artistica, PROPIEDAD INTELECTUAL función Evitar la competencia desleal y el plagio, OBRA clasificación por sujetos colectiva, Derecho moral es inalienable, en colaboración titulares todos autores, PROPIEDAD INTELECTUAL acciones cese de la actividad ilícita, arts. 17 a 23 LPI se regula Derecho patrimonial, Cesionario explota la obra con exclusión de otros es exclusiva art. 48, PROPIEDAD INTELECTUAL acciones indemnización por daños materiales y morales, cese de la actividad ilícita regula art. 139 LPI, Cesionario explota la obra con exclusión de otros modalidades Comunicación pública, Cedente mantiene atribuida la potestad del derecho de explotación de la obra modalidades Reproducción, OBRA clasificación por objeto compuesta, OBRA clasificación por objeto derivada