WARNING:
JavaScript is turned OFF. None of the links on this concept map will
work until it is reactivated.
If you need help turning JavaScript On, click here.
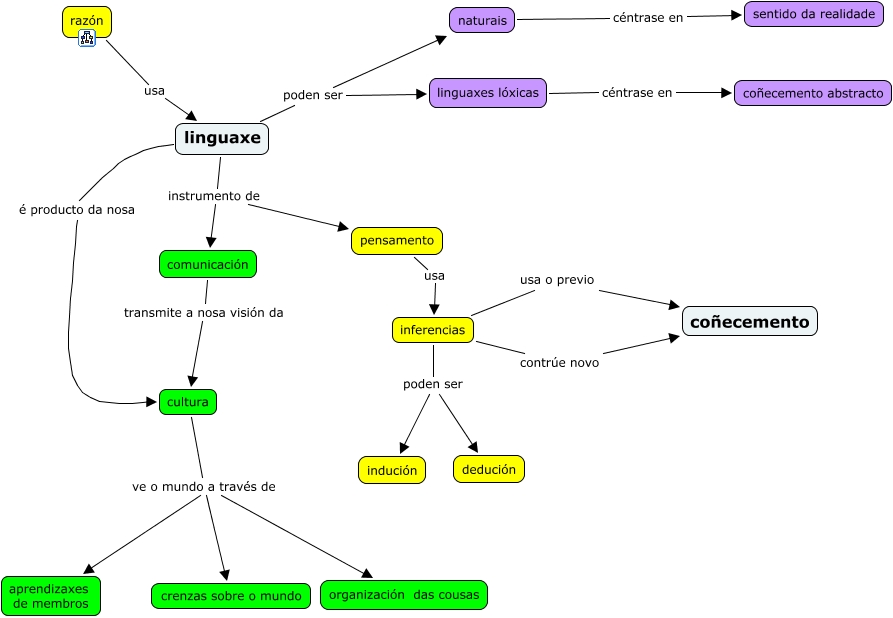
Este Cmap, tiene información relacionada con: linguaxe, linguaxe poden ser naturais, linguaxe instrumento de comunicación, cultura ve o mundo a través de aprendizaxes de membros, linguaxes lóxicas céntrase en coñecemento abstracto, linguaxe poden ser linguaxes lóxicas, naturais céntrase en sentido da realidade, inferencias usa o previo coñecemento, inferencias poden ser dedución, inferencias contrúe novo coñecemento, linguaxe instrumento de pensamento, comunicación transmite a nosa visión da cultura, cultura ve o mundo a través de organización das cousas, razón usa linguaxe, cultura ve o mundo a través de crenzas sobre o mundo, pensamento usa inferencias, inferencias poden ser indución, linguaxe é producto da nosa cultura