WARNING:
JavaScript is turned OFF. None of the links on this concept map will
work until it is reactivated.
If you need help turning JavaScript On, click here.
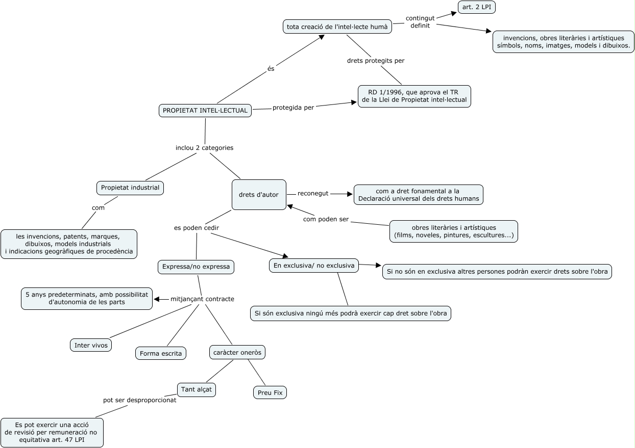
Este Cmap, tiene información relacionada con: PROPIETAT INTEL·LECTUAL, obres literàries i artístiques (films, noveles, pintures, escultures...) com poden ser drets d'autor, PROPIETAT INTEL·LECTUAL inclou 2 categories drets d'autor, Expressa/no expressa mitjançant contracte Forma escrita, PROPIETAT INTEL·LECTUAL inclou 2 categories Propietat industrial, drets d'autor reconegut com a dret fonamental a la Declaració universal dels drets humans, En exclusiva/ no exclusiva ???? Si no són en exclusiva altres persones podràn exercir drets sobre l'obra, caràcter oneròs ???? Preu Fix, tota creació de l'intel·lecte humà drets protegits per RD 1/1996, que aprova el TR de la Llei de Propietat intel·lectual, drets d'autor es poden cedir En exclusiva/ no exclusiva, PROPIETAT INTEL·LECTUAL protegida per RD 1/1996, que aprova el TR de la Llei de Propietat intel·lectual, En exclusiva/ no exclusiva ???? Si són exclusiva ningú més podrà exercir cap dret sobre l'obra, tota creació de l'intel·lecte humà contingut definit invencions, obres literàries i artístiques símbols, noms, imatges, models i dibuixos., Tant alçat pot ser desproporcionat Es pot exercir una acció de revisió per remuneració no equitativa art. 47 LPI, caràcter oneròs ???? Tant alçat, Propietat industrial com les invencions, patents, marques, dibuixos, models industrials i indicacions geogràfiques de procedència, Expressa/no expressa mitjançant contracte 5 anys predeterminats, amb possibilitat d'autonomia de les parts, drets d'autor es poden cedir Expressa/no expressa, PROPIETAT INTEL·LECTUAL és tota creació de l'intel·lecte humà, Expressa/no expressa mitjançant contracte Inter vivos, Expressa/no expressa mitjançant contracte caràcter oneròs