WARNING:
JavaScript is turned OFF. None of the links on this concept map will
work until it is reactivated.
If you need help turning JavaScript On, click here.
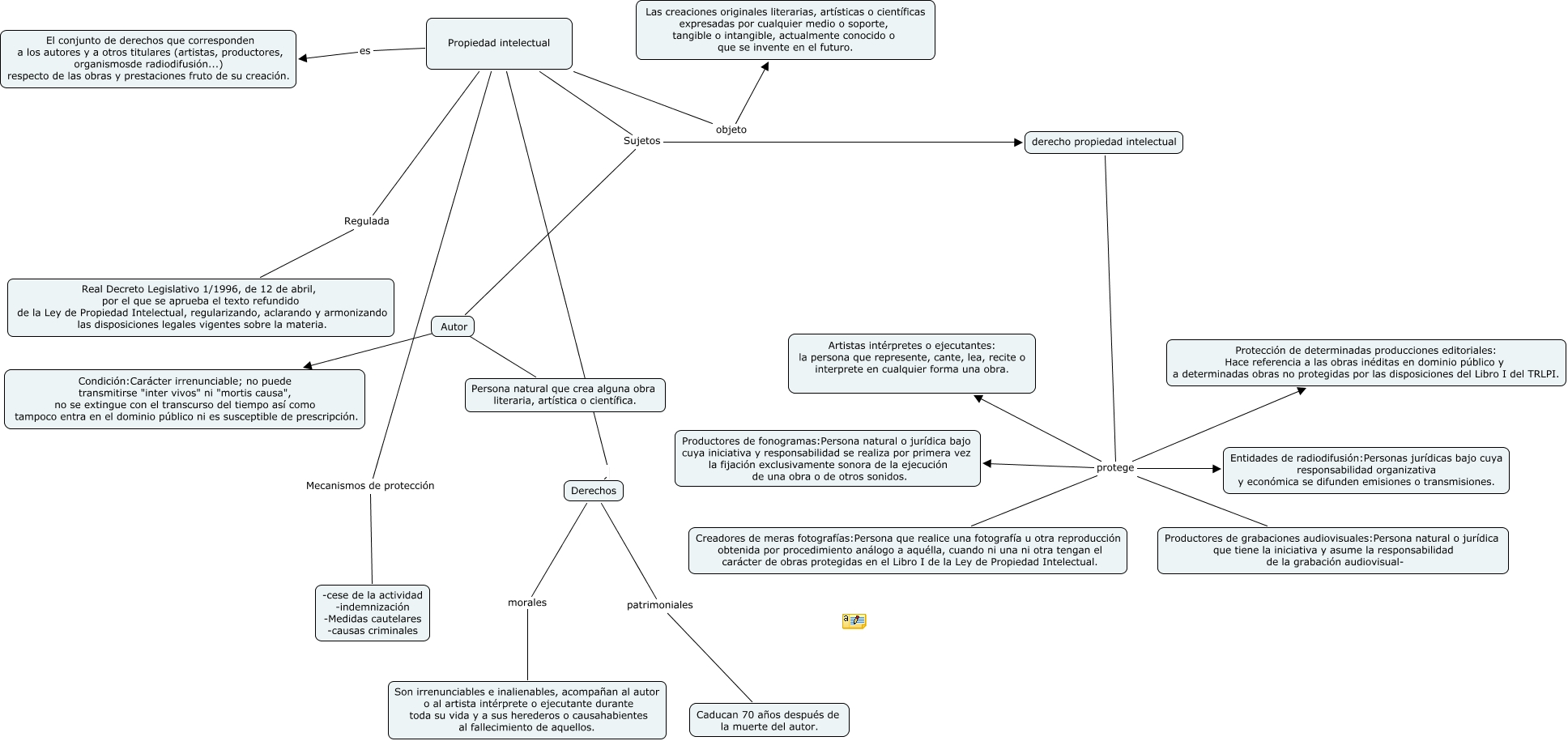
Este Cmap, tiene información relacionada con: propiedad intelectual ok, Autor Autor Condición:Carácter irrenunciable; no puede transmitirse "inter vivos" ni "mortis causa", no se extingue con el transcurso del tiempo así como tampoco entra en el dominio público ni es susceptible de prescripción., Propiedad intelectual Derechos, Propiedad intelectual Sujetos derecho propiedad intelectual, Propiedad intelectual Mecanismos de protección -cese de la actividad -indemnización -Medidas cautelares -causas criminales, derecho propiedad intelectual protege Productores de fonogramas:Persona natural o jurídica bajo cuya iniciativa y responsabilidad se realiza por primera vez la fijación exclusivamente sonora de la ejecución de una obra o de otros sonidos., Autor Autor Persona natural que crea alguna obra literaria, artística o científica., derecho propiedad intelectual protege Artistas intérpretes o ejecutantes: la persona que represente, cante, lea, recite o interprete en cualquier forma una obra., derecho propiedad intelectual protege Productores de grabaciones audiovisuales:Persona natural o jurídica que tiene la iniciativa y asume la responsabilidad de la grabación audiovisual-, Propiedad intelectual objeto Las creaciones originales literarias, artísticas o científicas expresadas por cualquier medio o soporte, tangible o intangible, actualmente conocido o que se invente en el futuro., derecho propiedad intelectual protege Creadores de meras fotografías:Persona que realice una fotografía u otra reproducción obtenida por procedimiento análogo a aquélla, cuando ni una ni otra tengan el carácter de obras protegidas en el Libro I de la Ley de Propiedad Intelectual., Propiedad intelectual Sujetos Autor, Derechos patrimoniales Caducan 70 años después de la muerte del autor., derecho propiedad intelectual protege Protección de determinadas producciones editoriales: Hace referencia a las obras inéditas en dominio público y a determinadas obras no protegidas por las disposiciones del Libro I del TRLPI., derecho propiedad intelectual protege Entidades de radiodifusión:Personas jurídicas bajo cuya responsabilidad organizativa y económica se difunden emisiones o transmisiones., Propiedad intelectual Regulada Real Decreto Legislativo 1/1996, de 12 de abril, por el que se aprueba el texto refundido de la Ley de Propiedad Intelectual, regularizando, aclarando y armonizando las disposiciones legales vigentes sobre la materia., Derechos morales Son irrenunciables e inalienables, acompañan al autor o al artista intérprete o ejecutante durante toda su vida y a sus herederos o causahabientes al fallecimiento de aquellos., Propiedad intelectual es El conjunto de derechos que corresponden a los autores y a otros titulares (artistas, productores, organismosde radiodifusión...) respecto de las obras y prestaciones fruto de su creación.