WARNING:
JavaScript is turned OFF. None of the links on this concept map will
work until it is reactivated.
If you need help turning JavaScript On, click here.
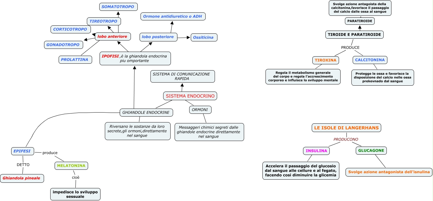
Questa Cmap, creata con IHMC CmapTools, contiene informazioni relative a: sistema endocrino etc, lobo posteriore ???? Ossiticina, TIROXINA ???? Regola il metabolismo generale del corpo e regola l'accrescimento corporeo e influisce lo sviluppo mentale, IPOFISI,è la ghiandola endocrina piu omportante ???? lobo anteriore, lobo anteriore ???? GONADOTROPO, EPIFESI produce MELATONINA, lobo anteriore ???? SOMATOTROPO, SISTEMA ENDOCRINO ???? GHIANDOLE ENDOCRINE, GLUCAGONE ???? Svolge azione antagonista dell'isnulina, lobo anteriore ???? CORTICOTROPO, LE ISOLE DI LANGERHANS PRODUCONO GLUCAGONE, lobo anteriore ???? TIREOTROPO, GHIANDOLE ENDOCRINE ???? EPIFESI, CALCITONINA ???? Protegge le ossa e favorisce la disposizione del calcio nelle ossa prekevnado dal sangue, IPOFISI,è la ghiandola endocrina piu omportante ???? lobo posteriore, lobo posteriore ???? Ormone antidiuretico o ADH, TIROIDE E PARATIROIDE ???? PARATIROIDE, TIROIDE E PARATIROIDE PRODUCE CALCITONINA, SISTEMA ENDOCRINO ???? SISTEMA DI COMUNICAZIONE RAPIDA, PARATIROIDE ???? Svolge azione antagoista della calcitonina,favorisce il passaggio del calcio dalle ossa al sangue, EPIFESI DETTO Ghiandola pineale