WARNING:
JavaScript is turned OFF. None of the links on this concept map will
work until it is reactivated.
If you need help turning JavaScript On, click here.
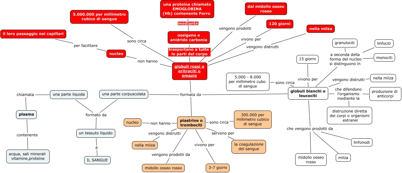
Questa Cmap, creata con IHMC CmapTools, contiene informazioni relative a: sangue, globuli rossi o eritrociti o emazie trasportano a tutte le parti del corpo ossigeno e anidride carbonia, plasma contenente acqua, sali minerali vitamine,proteine, globuli bianchi o leucociti a seconda della forma del nucleo si distinguono in linfociti, piastrine o trombociti non hanno nucleo, ossigeno e anidride carbonia mediante una proteina chiamata EMOGLOBINA (Hb) contenente Ferro, globuli bianchi o leucociti che difendono l'organismo mediante la produzione di anticorpi, piastrine o trombociti vengono prodotti da midollo osseo rosso, globuli bianchi o leucociti che difendono l'organismo mediante la distruzione diretta dei corpi o organismi estranei, piastrine o trombociti servono per la coagulazione del sangue, nucleo per facilitare il loro passaggio nei capillari, globuli bianchi o leucociti che vengono prodotti da midollo osseo rosso, globuli rossi o eritrociti o emazie vengono prodotti dal midollo osseo rosso, globuli bianchi o leucociti che vengono prodotti da linfonodi, una parte liquida chiamata plasma, globuli rossi o eritrociti o emazie sono circa 5.000.000 per millimetro cubico di sangue, piastrine o trombociti vivono per 3-7 giorni, una parte corpuscolata formata da piastrine o trombociti, piastrine o trombociti sono circa 300.000 per millimetro cubico di sangue, una parte corpuscolata formata da globuli rossi o eritrociti o emazie, globuli rossi o eritrociti o emazie vengono distrutti nella milza